PSA (prostate-specific antigen) follow-up monitoring (Guidelines)

Warning

Information for GPs from Raigmore Urology Department re follow up PSA Testing
The labs have a paperless reporting system and the urology department do not receive copies of PSA results when the sample has been taken in the community. For this reason and to save practices having to print their reports and post them, the urology department has set up a database for PSA follow up of certain groups of patients where the sample has been taken in the community but the urology department maintains responsibility for interpreting and acting on the results.

Patient groups where the PSA sample is taken in the community but the urology department maintains responsibility for interpreting and acting on the results:

  • Patients on active surveillance of prostate cancer
  • Patients who have had radical treatment of prostate cancer

The patients will be added prospectively from 01/05/13.
The database is linked to SCI store. As the PSAs are reported, the results will come through automatically to the urology department on a fortnightly report.
The urology doctors and specialist nurses will outline in their clinic letters the frequency of PSA testing. It will also state whether the patient will be put on the database or if they are being discharged for the GP to interpret the results.
For patients where we have retrospectively asked for copies, we will no longer require these.
 If there are any clinical or biochemical concerns, please to not hesitate to write or re-refer.

Contact the Urology Clinical Nurse Specialists at nhsh.urologynurses@nhs.scot for further information.

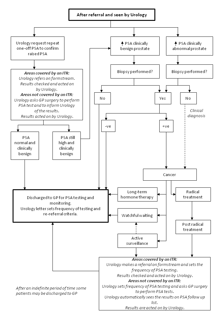
PSA monitoring flowchart

This is to clarify whose responsibility it is to take PSA samples and to interpret the results  for different patient groups.
All patients described will have been seen and assessed by the urology department for a raised PSA.

ITR = Investigation and Treatment Room 

Editorial Information

Last reviewed: 06/03/2024

Next review date: 31/03/2027

Author(s): Urology Department .

Version: 1.1

Approved By: TAM subgroup of the ADTC

Reviewer name(s): B Corr, Urology Clinical Nurse Specialist.

Document Id: TAM414