Blood Borne Virus in patients under the care of a Consultant Nephrologist (Guidelines)

Warning

Blood borne virus (BBV) infection was recognised as an important hazard for patients and staff of renal units in the 1960s.  The incidence of Hepatitis B virus (HBV) and Hepatitis C Virus (HCV) in dialysis units has fallen over the last 3 decades.  However, the increasing prevalence of patients on haemodialysis, the increase in migration of patients from other countries and the relative ease of foreign travel for dialysis patients means that renal units need to be increasingly alert to the possibility of BBV transmission.  The main risks relate to HBV, HCV and human immunodeficiency virus (HIV) infections.  HCV and HIV are less infectious in dialysis units than HBV. 

The single most important way of preventing the spread of blood borne viruses is through strict application of universal infection control precautions.  Hands must be decontaminated following any contact with a patient or their surroundings.  Sharps must be disposed of at the point of use and into appropriate sharps boxes as per NHS Highland Safe Handling of Sharps policy.  Personal protective equipment (PPE) must also be used and disposed of immediately following contact with any patient or their surroundings.  Visors must be worn during any occasion where there is a risk of exposure to a patient’s blood and must be decontaminated between patients.  The patient’s dialysis space must also be thoroughly cleaned between patients and body fluid spillages should be cleaned at the time of occurrence as per NHS Highland Policy for Decontamination.

Screening of patients for blood borne viruses

All patients should be screened for possible blood borne virus infection prior to their first haemodialysis treatment.  This screening should involve testing for Hepatitis B surface Antigen, Hepatitis C Antibody and HIV Antigen/AntibodyHepatitis B Core Antigen Antibody should also be checked to determine any previous exposure to the Hepatitis B virus.

All Low Clearance or transplant patients being prepared for future haemodialysis treatment should have a full viral screen checked within three months of commencing haemodialysis. 

Peritoneal dialysis patients with a planned conversion to haemodialysis, or who are at risk of having their PD catheter removed, should have a full viral screen checked prior to switching to haemodialysis.

Patients with an acute kidney injury and who are at risk of requiring an episode of acute haemodialysis should have a full viral screen checked before dialysis is required.  The absence of a viral screen result should not, however, delay any urgent haemodialysis treatments. 

Any new patient whose viral status is unknown should be dialysed in a segregated area, with their own dialysis machine, until a full viral screen has been obtained and the results have been checked.  The viral screen request form should be marked as urgent.

Patients who do not consent to BBV surveillance should have dialysis in a segregated area unless they are known to be HBV immune.

Routine testing of HD patients

Hepatits B

Responders to immunisation program (HBsAb >10 ml/U/ml post immunisation):  Check HBsAb and HBsAg 6 monthly and Give Fendrix 20 μg dose if HBsAb <100 mlU/ml.

Non-responders to immunisation program (HBsAb <10 ml/U/ml post second immunisation course):  Check HBsAg every three months.

Hepatitis C

Check Hepatitis C Antibody every six months

HIV

Check HIV status annually

Isolation of the haemodialysis machine

A haemodialysis machine must be isolated for any patient whose viral status is unknown and only used for that patient.  It is the responsibility of the nurse undertaking the patient’s first haemodialysis treatment to ensure that the machine has been isolated.  This should be done by replacing the green traffic light hanging from the top of the machine with a red traffic light.  A ‘machine out of service’ laminate should also be placed over the screen of the machine at the end of each treatment. 

The machine should be cleaned as per unit policy and must be moved to the technician’s area after completing a full heat disinfection program.

Low Clearance/Transplant patients who have been attending NHS Highland renal clinics do not need to have their haemodialysis machines isolated when starting dialysis providing a negative viral screen has been obtained within the previous three months.

A patient infected with the hepatitis B virus (HbsAg positive) must only be dialysed in a dedicated area and on a dedicated haemodialysis machine that cannot be used by another patient regardless of their Hepatitis B status.  A machine used by a patient who was HbsAg positive can only be returned to general use once it has been thoroughly decontaminated by one of the Renal Technicians. 

Hepatitis B

All patients starting haemodialysis will have blood sent for hepatitis status including hepatitis core antigen antibody (HBcAb) and HBsAb titre.  All patients starting haemodialysis (including patients with acute kidney injury) or returning to haemodialysis after another modality of renal replacement therapy should be known to be Hepatitis B surface antigen (HBsAg) negative.  

Any new haemodialysis patient, whose Hepatitis B status is unknown, must be nursed in isolation and their dialysis machine isolated until a negative Hepatitis B surface antigen result has been obtained.

Patients on regular haemodialysis and who have responded to hepatitis B immunisation (annual HBsAb > 10 mIU/ml)  need to be tested for HBsAg and Hepatitis B surface antigen antibody (HBsAb) every 6 months.  Non responders should be tested every 3 months.

Patients infected with HBV should be dialysed in an area segregated from the main dialysis unit.  In Raigmore this has to be outside the main dialysis unit and is likely to be a single room within one of the high dependency areas.  If dialysis is required in the longer term patients will be dialysed room 8 in outpatients suite 1.  The room is opposite the Raigmore Hospital plaster room.  Healthcare workers who are performing dialysis on patients infected with HBV infection should not dialyse patients without HBV infection during the same shift.  Healthcare workers caring for patients infected with HBV should demonstrate immunity to HBV.  Patients infected with HBV must have their own dedicated dialysis machine that must not to be used by any other patients

New case of Hepatitis B virus (HBV)

When a previously unidentified case of HBV infection is found, enhanced surveillance on all patients who are not immune (HBsAb < 100) who have had a dialysis session since the index patient’s last negative test is required. Check HBsAg every 2 weeks for 3 months in those who have a HBsAb titre < 100mIU/ml.

Those patients with a HBsAb 10 to 100mIU/ml in the preceding 12 months should have a booster dose of HBV vaccine.  Hepatitis B immunoglobulin should be considered for previous non responders to hepatitis B vaccination.  Early involvement of the infection control team and referral of the index patient to the hepatitis clinic is required.

Immunisation against Hepatitis B virus

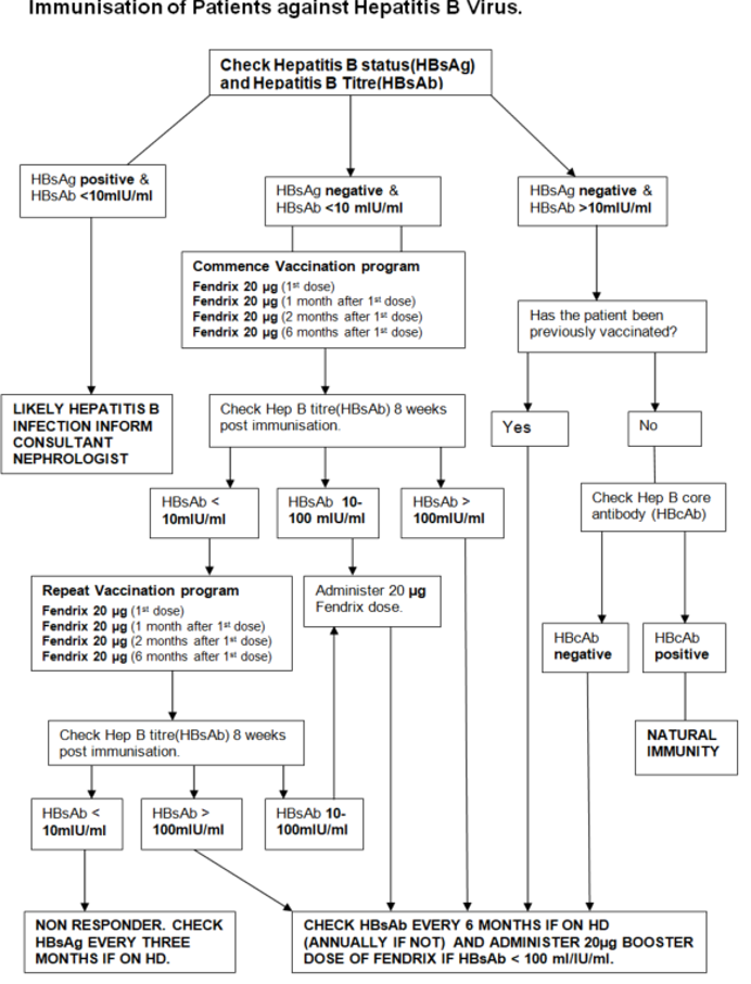
Immunisation against HBV is recommended for patients on renal replacement therapy for Chronic Kidney Disease.  Patients with Chronic Kidney Disease (CKD) should be immunised as soon as it is anticipated that they may require renal replacement therapy.  The response to immunisation declines as renal function declines.  The detection of HBsAb level >100mlU/mL post immunisation does not provide complete protection against the Hepatitis B virus as there is the possibility of Hepatitis B virus surface mutants in areas of widespread Hepatitis B vaccination.

Screening of patients prior to immunisation.  HBsAg should be checked, and confirmed to be negative, prior to commencing immunisation.  HBsAb titre should also be checked and immunisation only commenced if HBsAb <10mlU/ml. 

A HBsAb level >10mlU/ml suggests that a patient has previously been vaccinated or has acquired a natural immunity.  Where a patient is HBsAg negative, has an HBsAb level >10mlU/mL and no recollection of previously being vaccinated a HBcAb should be checked to determine any previous exposure to the Hepatitis B Virus.

Highandfrequentdoses.  There is increased success of immunisation if higher individual doses of vaccine are used and a greater number of doses are given.  A four dose double dose schedule over six months is superior to the conventional three dose immunisation schedule.  There is some evidence that Fendrix is more immunogenic than Engerix B.

Patients may demonstrate some positivity to the Hepatitis B virus for up to two weeks after receiving a dose of vaccine.  HBsAg testing should therefore not take place if a dose of Hepatitis B vaccine has been given within the previous two weeks.  If planned HBsAg testing is required, the dose of vaccine should be withheld until after testing has taken place. 

We recommend:

Fendrix 20microgram at 0, 1, 2, and 6 months

If this preparation is unavailable discuss suitable alternative with Consultant Nephrologist.

Patients on haemodialysis (HD) who have not received a vaccination course will receive the vaccinations when attending for dialysis and annual boosters will be given on dialysis to those patients who require them.

Low clearance patients and unvaccinated peritoneal dialysis patients will receive the vaccination course in the community.  A standard letter will be sent to the GP and patient.

Check antibody titre(HBsAb level) 8 weeks post immunisation

The preferred outcome is a HBsAb titre of  > 100mIU/ml, although there is evidence that an antibody response between 10 to 100mIU/mL confers immunity.  Patients with a HBsAb titre of 10-100mlU/mL 8 weeks after completing the immunisation program should receive one further Fendrix 20microgram dose. 

An antibody response <10 mIU/ml following immunisation is defined as an inadequate response.  Inadequate responders should have the entire vaccination course repeated.  They should be classed as a non responder if their HBsAb titre remains < 10mlU/mL 8 weeks after completing the second immunisation course.

Post first course HBsAb titre.

Management of Patient

>100mlU/ml

RESPONDER - Adequate response to immunisation.  Check HBsAb titre on 6 monthly basis and give Fendrix 20 μg dose if HBsAb titre<100mlU/ml.

10-100mlU/ml

RESPONDER - Give Fendrix 20 μg dose then check HBsAb titre on 6 monthly basis and give Fendrix 20 μg dose if HBsAb titre<100mlU/ml. 

<10ml/U/ml

INADEQUATE RESPONDER - Repeat entire vaccination course.

Check HBsAb 8 weeks post immunisation

Post second course(if required) HBsAb titre.

Management of Patient

>100mlU/ml

RESPONDER - Adequate response to immunisation.  Check HBsAb titre on 6 monthly basis and give Fendrix 20 μg dose if HBsAb titre<100mlU/ml.

10-100mlU/ml

RESPONDER- Give Fendrix 20 μg dose then check HBsAb titre on 6 monthly basis and give Fendrix 20 μg dose if HBsAb titre<100mlU/ml.

<10mlU/ml

NON-RESPONDER.  Check HbsAg every three months whilst they remain on haemodialysis.

More than 50% of HD patients who respond to immunisation do not maintain a detectable antibody. Patients on HD who have responded to HBV vaccination (HBsAb > 10mIU/ml) should be tested annually for HBsAg and HBsAb.  A booster dose should be given annually if HBsAb titre is   < 100mIU/ml.  Retesting after a booster dose is not necessary

Haemodialysis patients who have responded to immunisation (post immunisation  HBsAb >10mlU/ml) will have their HBsAb checked every January and July and a booster dose given if HBsAb<100 mlU/ml. 

Non responders (HBsAb < 10) should be tested for HBsAg every 3 months when on haemodialysis. Patients who have a natural immunity (HBsAg negative and  HBcAb positive) should also be tested for HBsAg every three months.

Low Clearance and Peritoneal Dialysis Patients

These patients should be immunised in the community and those who respond to the vaccination have their HBsAb levels and HBsAg status checked annually.  A booster dose should be given annually if HBsAb falls below 100mIU/ml.  A standard letter will be sent to GP and patient following the annual blood result.  Patients in the conservative management programme do not require immunisation.

Non responders do not require further courses and do not require annual testing.  These patients will require three monthly HBsAg tests when established on HD.

Home Haemodialysis

Carers of patients on home haemodialysis should be vaccinated against HBV.  A standard letter will be sent to the GP asking for this to be performed in the community.  The immunisation protocol can be found in the BNF (appendix 3).

Recording of information within the HERMES system

Information relating to Hepatitis B vaccination must be recorded in the RRT planning section of HERMES.  The RRT Planning section can be found within the Clinical Information tab.  Ongoing HBsAg and HBsAb testing of HD patients must also be requested using the HERMES test schedule screen and results/follow-up recorded in the RRT Planning section.

Test requests for non dialysis patients should be made via the HERMES handover messages screen.

Hepatitis C Virus and HIV

Hepatitis C Virus antibody (HCV) and HIV antibody should be checked prior to starting haemodialysis.  Patients with HCV or HIV do not need to dialyse in a segregated area. Dedicated dialysis machines are not required for patients with HCV or HIV provided that disinfection processes are properly carried out between patients.  However, if capacity allows, these patients will be dialysed in a single room on the main unit. A dialysis machine used by a patient with HCV or HIV must be cleaned by two members of staff before it can be used by another patient.

There is usually no indication to check for HCV and HIV routinely in the low clearance or peritoneal dialysis population.  However, it is important to know the HIV and HCV status in patients who are being assessed for renal transplantation.

Patients on regular HD should be tested for HCV antibody 6 monthly.

Despite the Renal Association guidelines, HIV testing will be carried out annually. This is because other units ask for status prior to accepting patient for holiday dialysis or for patients requiring medical treatment in another hospital.

When an unidentified case of HCV is found enhanced surveillance should be carried out in all patients who have had a dialysis session since the index patient’s last negative test.  Patients should be tested for HCV RNA every 2 weeks for 3 months.

Enhanced surveillance in patients deemed to be at high risk after returning from abroad should consist of HCV RNA (or HCV core antibody) every 2 weeks for 3 months.

Travel abroad

There is an increased risk of acquisition of BBV infection associated with travel abroad.  Patients should be advised of this risk prior to travel.  A risk assessment should be made for individual cases.

Patients who have previously responded to immunisation should have HBsAb titres checked prior to travelling abroad and a booster dose should be given if their HBsAb titre is less than 100mlU/ml.

Test HBsAb, HCV and HIV titres prior to travel to a high risk areas.

Patients returning from dialysing abroad in a high risk area

Isolate patient (single room in the dialysis unit) and machine for 3 months and check HBsAg and Hepatitis C antigen/antibody every two weeks for three months.

Patients who dialyse away from base should have their transplant status reviewed before and after travelling.

Algorithm for blood borne virus (BBv) testing following dialysis away from base

Low risk countries

UK, Europe, US, Canada, Australia, New Zealand and Japan.

High risk countries

Indian subcontinent and Africa.  (Some African countries are intermediate risk.  Discuss with infection control if a patient has dialysed in an African country)

Intermediate risk countries

Rest of the world including South East Asia, South America, Middle East

No isolation of patient or machine required and continue with routine blood borne virus testing.

Isolate the patient and their machine for three months and check Hepatitis B surface antigen and Hepatitis C antigen/antibody every two weeks for three months.

Isolate patient and their haemodialysis machine until immediate post return viral screen is known to be negative.  Once a negative screen has been obtained patient/machine isolation is no longer required but Hepatitis B surface antigen and hepatitis C antigen/antibody should be checked every two weeks for three months.

 

Patients who have been dialysed in a high risk country should be suspended from the transplant list and only reactivated after their final negative Hepatitis B surface antigen and Hepatitis C antigen/antibody check.

Patients who dialyse in these countries should be suspended from the transplant list until their initial testing for Hepatitis B surface antigen, Hepatitis C antigen/antibody and HIV antigen/antibody are confirmed to be negative.

The same level of HBsAg testing should take place on return from a high/intermediate risk country regardless of the patients pre travel HBsAb level.

Risk Assessment

Local risk assessment when patient returns from dialysing abroad.  It is essential to have a discussion with the patient about lifestyle activities and the level of BBV safety precautions taken at the ‘away’ unit.

Example questions on return from holiday
  • While abroad did you have any blood transfusions?
  • While abroad did you have any surgery or dental treatment?
  • While abroad were you ill requiring hospital admission?
  • Were any needles, dialysis lines or dialysers shared between you and any other patients?
  • Do you undertake any high risk sexual activity?
  • Do you inject drugs into yourself?

Immunisation of patients against Hepatitis B virus

Blood borne virus testing on transfer from other haemodialysis unit

Audit requirements

  • What proportion of prevalent haemodialysis patients are known to be immune with a HBsAb titre greater than 100mIU/ml in the last year?
  • What proportion of prevalent haemodialysis patients have a HBsAb titre between 10 and 100mIU/ml?
  • What proportion of prevalent haemodialysis patients who are non responders have had their HbSAg checked 3 monthly?
  • What proportion of incident patients have a HBsAb titre greater than 100mIU/ml and HBsAb 10 to 100mIU/ml when starting haemodialysis in the last year?

ABBREVIATION

  • HBcAb: Hepatitis B Core Antibody test
  • HBsAb: Hepatits B surface antibodies
  • mIU/mL: milli-International Units/mL

Editorial Information

Last reviewed: 30/04/2020

Next review date: 30/04/2023

Author(s): Renal Department .

Version: 2

Approved By: TAM subgroup of the ADTC

Reviewer name(s): Dr N Joss, Consultant Nephrologist.

Document Id: TAM447