Warning
Author is aware that the guidance on TAM is due for review and plans to review this in 2025. The guidance can continue to be used in this interim period. If you have any queries, please contact the responsible department of the guideline .

Enteral feeding is a means of delivering nutrition into the gastrointestinal tract and is administered either via a tube through the nose or a stoma placed into the stomach or small intestine. Enteral feeding is the preferred method of delivering nutritional support when nutritional needs cannot be met orally and can only be initiated where the individual has a functioning gastrointestinal tract. This policy provides guidance for health & social care professionals caring for adults being enterally fed via a feeding tube in both hospital and the community and is intended to support the delivery of safe and effective enteral nutrition and minimise potential risk and harm to the individual in all care settings.
Additional training policies and procedures from the homecare company (currently Nutricia in NHS Highland) have been formally adopted by the Board and are used to support the care of people in their own home – these are shared with individuals at the point of discharge from hospital or when home enteral feeding is initiated.
NHS Highland Guidance on care of children who are being enterally fed are currently in development and in the interim, advice should be sought from specialist paediatric sources.

Indications for enteral feeding

Indications for enteral feeding in people with a functional and accessible gastrointestinal tract but inadequate oral intake include:

  • Impaired swallow (dysphagia)
  • Altered level of consciousness
  • Stroke or head injury
  • People on ventilation
  • Head, neck and oesophageal cancer
  • GI dysfunction or malabsorption e.g. Crohn’s disease, pancreatic exocrine insufficiency
  • Neurological problems e.g. Multiple Sclerosis, Motor Neurone Disease, Parkinson’s disease, cerebral palsy
  • People requiring supplementary nutrition due to inadequate oral intake and/or weight loss who despite the use of oral nutrition support still have an inadequate oral intake and/or raised nutritional requirements.
  • Individual who has eaten little or nothing for more than 5 days, and/or is likely to eat little or nothing for the next 5 days or longer
  • Unintentional weight loss more than 10% within the previous 3 to 6 months
  • BMI under 20 kg/m2 and unintentional weight loss more than 5% within the previous 3 to 6 months
  • Individual with weight loss consistent with the above AND who lacks the mental capacity to make an informed decision in respect of food/fluid intake – see below - Decision Making, Capacity and Consent
  • Individuals who refuse to accept food/fluids and this decision is linked to a mental health disorder – please note the guidance of a psychiatrist should always be sought under these circumstances before commencing feeding.

Contraindications to Enteral Feeding / NG Tube Insertion

  • Non-functioning GI tract e.g. ileus
  • Intestinal obstruction or perforation
  • High output small bowel fistula

In some circumstances, enteral feeding may be possible but intractable vomiting and high gastric aspirates due to delayed gastric emptying or other factors contribute to a high risk of aspiration and make feeding into the stomach impossible. Under these circumstances, the stomach can be decompressed using a wide bore nasogastric tube but feeding would need to be in to the small bowel (See below, Enteral feeding routes). There are certain circumstances where placement of a nasogastric tube under any circumstances is contraindicated, for example in people with a confirmed or suspected base of skull fracture. For the full list of contraindications, please refer to ensure that the NHS Highland Checklist for Choice of Route of Enteral Feeding (Available via PECOS)is completed as part of this assessment. If there is any doubt about the clinical indication, please ensure that a relevant specialist is consulted prior to any decisions being made.

Decision making, Capacity & Consent for treatment

Decision making
Enteral feeding can improve nutritional status, quality of life and disease outcomes but it will also have considerable implications for the individual and their family or carer. The decision to insert a feeding tube and commence enteral feeding must therefore be preceded by a discussion with the individual, and where necessary their family/carer, and be supported by a multidisciplinary risk assessment with the involvement of a senior doctor responsible for the person’s care, medical, nursing, dietetic and, if indicated, speech & language therapy clinicians. Guidance to support this decision and a record of decisions taken should be recorded in the NHSH Initiation of Artificial Nutritional Support (ANS) Decision making checklist (Available on PECOS) and where relevant in the NHS Highland Pre Gastrostomy Insertion Decision making checklist (Available on PECOS) All records should be retained in the person’s medical records.

Capacity & Consent
To enable informed consent, the outcome of the multidisciplinary assessment should be discussed with the individual (and/or carers) and should include:

  • an explanation of why enteral feeding is indicated
  • the benefits of enteral feeding
  • the procedure for enteral tube insertion and any potential risks associated with insertion

Consent can be obtained if the person is a competent adult and after full consultation and explanation of the rationale for the procedure, the procedure itself and long term follow up by appropriate members of multi disciplinary team. Competent adults are entitled to refuse or withdraw consent for any reason and at any time, even when the intervention would clearly benefit their health. One notable exception can be if enteral feeding is being used as a specific treatment for a mental health disorder and appropriate mental health legislation has been applied to allow feeding of the individual to take place, in which case feeding can be continued against that person’s will. When a person lacks capacity but does not resist or oppose the treatment and there is no need for detention, then it may be appropriate to use the Adults with Incapacity (Scotland) Act 2000 to authorise nutrition by artificial means and for the treating doctor to complete the certificate of incapacity (Section 47). Any intervention under the Adults with Incapacity (Scotland) Act 2000 must be guided by the principles of the Act. The Mental Welfare Commission for Scotland advise using the Mental Health (Care and Treatment) (Scotland) Act 2003 if it is necessary to give treatment and the person requiring treatment resists or objects to that treatment (or would be likely to object if able to express a view). Enteral tube feeding is deemed as medical treatment under the Adults with Incapacity (Scotland) Act 2000. Starting, stopping or withholding such treatment is a medical decision which should always consider the individual’s wishes and principles of the Act.

Enteral Feeding Routes

Appendices 1 and 2 provide guidance for the decision to start enteral feeding and the most appropriate route to use. All new enteral feeds should be initiated in a hospital setting and should expect to remain on the ward for at least 48 hours. See Complications of Gastrostomy Insertion section for a list of complications associated with gastrostomy placement.

 Gastric feeding

  • Nasogastric (NG) - A tube is passed through the individual’s nose into the stomach. This is a short-term feeding option in most cases.
  • Percutaneous Endoscopic Gastrostomy (PEG) - A tract is made into the stomach via endoscopy, under local anaesthetic and a feeding tube is inserted. It is held in place by an external fixation device and a soft plastic bumper internally.
  • Radiologically Inserted Gastrostomy (RIG) - A gastrostomy tube is inserted under X-ray guidance (fluoroscopy or ultrasound) and held in place with two sutures which should be removed 48 hours post procedure. This is often conducted in individuals who are unable to undergo endoscopic placement. The gastrostomy is held in place by a balloon filled with sterile water. The sterile water should be replaced on a weekly basis as per after care guidance provided.

Post-pyloric Feeding

  • Nasojejunal (NJ) - A fine bore tube is placed endoscopically through the individual’s nose in to the jejunum. This method is used in individuals who need to be fed past (distal to) the stomach. This is a short-term feeding option for up to four weeks for most people.
  • Jejunostomy - A feeding tube is inserted directly through the intestinal wall into the jejunum during surgery (surgical jejunostomy) or endoscopy (PEJ)
  • PEG –J - A PEG tube is placed as described above and an extension tube inserted through the gastrostomy and positioned (endoscopically or radiologically) in to the jejunum for people who require feeding distal to the stomach. There are practical differences between the makes of PEG-J tubes available and it is wise to discuss the best option for the patient with a member of the nutrition team prior to insertion.

Tube Insertion & Position Checking

Risks associated with NG Tube insertion
NG tube feeding is common in all groups of people from neonates to older people and most tubes are inserted without incident, however there is a small risk that misplacement into the lungs instead of the stomach can be fatal. The National Patient Safety Agency (NPSA 2011) Scottish Government Safety Action Notice SAN (SC) 16/03 (2016) provides guidance on a number of safety critical requirements which are reflected within this policy.

Risks associated with NJ Tube insertion
Nasojejunal tubes are principally used in individuals with delayed gastric emptying and are often employed for nutrition support when their problems are long-standing. Under these circumstances, it is usually adequate to recommend a prolonged fast prior to endoscopy and NJ tube insertion. For in-patients who may have an acute cause of gastric stasis but are suitable for NJ feeding (most commonly in those with acute severe pancreatitis) it is imperative that the stomach is adequately drained with a wide-bore NG tube prior to endoscopy as there is a significant risk of aspiration of large volumes of gastric contents at the time of gastroscopy which in turn can be associated with pneumonia, pneumonitis or death.

NG Tube Insertion & Checking
All staff responsible for insertion and checking placement of nasogastric tubes (including staff supporting parents/carers who check initial placement of nasogastric tubes) must have successfully completed both theoretical and competency-based assessment for NG tube insertion and care. Unless clinically urgent, if there is insufficient experienced staff to accurately confirm nasogastric tube placement (for example at night), then placement should be delayed until support is available. The rationale for any decisions made must be recorded in the person’s medical notes.

For details of how to access NHS Highland staff training please see Resources / Key Contacts.

The position of the NG tube must be checked following initial placement and before anything is introduced via the NG tube.

  • pH checking should be used as the first line test method
  • Check NG tube placement using pH indicator strips CE marked for human aspirate
  • Very carefully aspirate fluid from the NG tube by gently pulling back on plunger until a small amount of fluid (at least 0.5 – 1ml) appears in the syringe.
  • Test the pH of the aspirated fluid by dripping onto CE marked pH paper
  • Cover the 3 small squares of paper with gastric contents. 
  • The aspirate will react with the paper.
  • Match the 3 squares to the scale on the box.
  • If the pH is 1-5.5 it is reliable confirmation that the tube is not in the lung (NHS Improvement July 2016) however if the pH reading is between 5-6, a second competent person must confirm the range of 1-5.5.
  • If the pH is above 5.5 nothing must be administered via the tube and xray confirmation should take place.
  • If aspirate cannot be obtained, try one or more of the following and then repeat the aspiration procedure:
  • Use an enteral syringe to insufflate up to 20ml air down the tube to dislodge any debris from the end of the tube and move the tip away from the gastric mucosa
    • Where possible ask the patient to move/walk about or move onto right side.
    • Where safe to do so ask the patient to take a drink of tap water (do not put down the tube)
  • X-ray is used only as a second line test when aspirate cannot be obtained or pH indicator paper has failed to confirm the location of the nasogastric tube.

The following information should be recorded on the NHSHighland Adult NG Tube Insertion Record (Available on PECOS):

  • Who confirmed the position of the nasogastric tube (this individual must be evidenced as competent to do so)
  • Confirmation that any x-ray viewed was the most current x-ray for the correct patient.
  • The rationale for the confirmation of position of the nasogastric tube, i.e. how placement was interpreted and clear instructions as to required actions.

Once the position has been confirmed remove the guide wire carefully and dispose of it in a sharps bin. Tape the tube securely on the nose and cheekbone or forehead using adhesive tape (check patient is not allergic to tape).  Mark the tube at the nose with a permanent marker and each time the tube is used check the mark is still in the same place. Tube placement must always be checked before feeding commences and before drug administration and be documented on the NHS Highland Adult NG Tube Position Check & Care Record (Available on PECOS)

If the tube becomes displaced always re-check its position by aspirating prior to the commencement of feeding.

Tubes should be replaced after 28 days or as per manufacturer’s guidelines.  It is advisable to use the other nostril where possible as this reduces risk of mucosal irritation.

Nasal Bridles
Nasal bridles are a method of preventing inadvertent displacement or removal of fine-bore nasogastric feeding tubes in individuals requiring enteral administration of feed, fluid or medication.

Individuals who could be considered for nasal bridle include:

  • Those who have pulled out at least 2 NG tubes
  • Those who have experienced the displacement of 2 NG tubes within 48 hours
  • Those who experience irritation to the skin as a result of tape and/or liquid adhesives
  • Those who require a NJ tube
  • Those to be discharged from the acute setting on long term NG tubes

Individuals who should be excluded from nasal bridle placement include:

  • Severely agitated people who are deemed likely to traumatise themselves via traction on the tube
  • Those with facial or cranial trauma
  • Those with basal skull fractures
  • Those with severely deviated or obstructed nasal septum or passage
  • Those with any structural deformity of the nose, nasopharynx
  • Those with nasotracheal tubes
  • Those who have received thrombolysis for acute stroke or MI in the last 5 days
  • Those on oral anticoagulation medication

For additional guidance please see Pictorial Guide to Nasal Bridle Insertion.

Gastrostomy and Jejunostomy Tube Position
Gastrostomy and jejunostomy tubes are much less likely than NG tubes to become dislodged and it is not necessary to check their position prior to use, however if there appears to be a change in the position of the tube as it enters the abdomen or pain is evident on flushing of the tube, it should not be used until correct position is confirmed – see section on management of displaced feeding tubes.  The nutrition nurse specialist or managing healthcare professional should be contacted for advice.

NJ and PEG-J Tube Position
It is not possible to check the position of a jejunal tube using the same methods as a gastric tube as the pH of jejunal contents are not usually acidic. While the gastrostomy component of a PEG-J is unlikely to be dislodged, it is possible for the jejunal inner tube to fall back in to the stomach. The same is true of an NJ tube. If an individual being fed using either of these routes feels nauseous when fed or vomits feed, a dislodged jejunal tube should be suspected and feeding stopped until the feeding tube position can be clarified. The nutrition nurse specialist should be able to help co-ordinate care as it may be necessary to arrange gastroscopy to insert a new NJ tube or re-position the jejunal extension tube.

Refeeding Syndrome

Refeeding syndrome is a collection of clinical signs and symptoms at risk of occurring upon the reintroduction of nutrition in people who are malnourished or have had limited access to food for a period of time. The unbalanced and over-rapid administration of nutrition can result in fluid and electrolyte shifts and the consequential biochemical abnormalities can result in a range of presentations from fluid retention to cardiac arrhythmias, respiratory difficulties and ultimately death.
If an individual is identified as being at risk of re-feeding syndrome, their care should be managed in accordance with the NHS Highland Policy for the Prevention and Management of Refeeding Syndrome in Adults.

Enteral Feeding Regimens

Feeding regimens are calculated to meet the specific nutritional requirements of each individual (including energy, protein, fluid, electrolytes, micronutrients and fibre) taking into account their level of activity, clinical condition and any other administered nutrition. Fluid in addition to that contained in the enteral feed can also be prescribed via a feeding tube to meet fluid requirements and maintain hydration. Any changes to enteral feed regimens should, where possible, be prescribed in conjunction with a dietitian. Enteral feed should be administered at room temperature and should be used within 24 hours of opening. Enteral feeds should not be diluted as this can change the osmolality of the feed which may cause diarrhoea. These practices are advised to prevent microbial contamination.

In the absence of a dietitian, professionals should ensure that the NHS Highland Final Checklist beforeStarting Enteral Feed (Available on PECOS) has been completed before applying one of the following starter regimens. Guidance as to whether a person is at risk of refeeding can be found on the checklist. The following starter feeding regimes should be used:

  1. NG feeding
  • At risk of refeeding syndrome.
  • Not at risk of refeeding syndrome (see Starter NG Feeding Regimen for People NOT at Risk of Refeeding Syndrome)
  1. Starter feeding protocol for wide bore NG feeding tubes for people whose gastric aspirates are being measured (see Starter NG Feeding Regimen for Wide Bore Feeding Tubes (Based on ICU Protocol)
  2. Jejunal feeding (see Jejunal Feeding Tube Starter Regimen).

Individuals fed into the stomach (NG, PEG, RIG) in most circumstances should not be fed for greater than 20 hours. A four hour rest allows the stomach pH to drop back to its normal level to prevent the build up of enteropathic bacteria.

Jejunal feeding will require a slower feeding rate as the stomach is bypassed. Individuals can be fed over 24 hours to improve tolerance and maintain lower feeding rate if required. Fibre free enteral formulas are recommended for this feeding route.

Administration of Enteral Tube Feeds

Pumps
Feeding pumps are used to regulate the flow of feed delivered over a specific period of time and they are provided on loan from the manufacturers of commercial feed. Currently in NHS Highland, Nutricia hold the contract for supply of enteral feeding in both the hospital and community. In Raigmore Hospital, feeding pumps are distributed on the wards where enteral feeding commonly takes place. In other hospitals, care homes and community settings, access to feeding pumps can be secured through the local dietetic team. For a practical approach of administrating a feed via a pump please visit: http://www.nutriciaflocare.com/infinity_pump.php

Syringes
Syringes used with enteral feeding tubes should be clearly marked oral /enteral and are purple to help differentiate them from intravenous syringes.

Procedure for Administering Enteral Feed

What you will require:

  • Prescribed enteral feed (at room temperature)
  • Feeding pump
  • Drip stand
  • Appropriate giving set
  • Water (tap or sterile as appropriate)
  • Enteral syringe
  • pH indicator
  • Gloves and apron

Procedure:

  • Explanation to individual
  • Wash hands and wear non-sterile gloves
  • Confirm the tube position if applicable – if using a NG tube, the pH must be checked each time & recorded on the NHS Highland Adult NG Tube Position Check & Care Record (Available on PECOS)
  • Ensure patient is in correct feeding position – upper body elevated at least 30° during feeding and position maintained for 30 minutes after feeding
  • Check that the feed is within ‘use by’ date
  • Record serial number and batch number of feed, time the feed is started and initials on the feeding chart
  • Open the giving set using a non-touch technique: no part of the equipment which comes into contact with the feed should be allowed to touch the hands, skin or clothing
  • Shake the bag/bottle, twist off the cap and without touching the spike, screw on the giving set which will break the foil seal
  • Hang the bag on the drip stand and prime the giving set, making sure there are no air bubbles
  • Remove the end cap from feeding tube and flush tube with a minimum of 30ml water (tap or sterile as appropriate) in a 60ml enteral syringe
  • Connect the giving set to the feeding tube

Follow the pump instructions to set the correct rate of feed and volume to be delivered as documented on the prescription chart or appropriate starter regimen

Infection Control

Infection associated with bacterial contamination of feeds has been reported on many occasions and therefore contributes to the incidence of healthcare associated infections. Standard infection control precautions must be adhered to at all times and any unused feed should be discarded 24 hours after opening. Nothing should be added directly to the feed, including water.

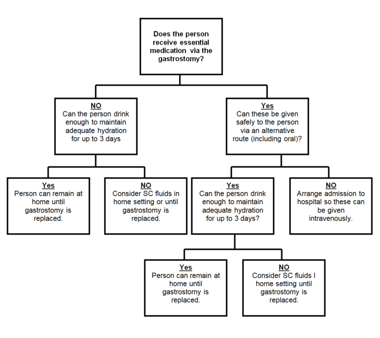
Prescribing and Administration of Medicines via an Enteral Feeding Tube

If an individual requires drugs to be administered via an enteral feeding tube, please contact pharmacy for advice. Medicines Information is available for the following areas:
North Highland - Inverness Tel: 01463 704288.
Argyll and Bute - Glasgow Tel: 0141 3146819

Prescribing
Drug administration via enteral feeding tubes is almost always an unlicensed method of administration. When drug administration via enteral feeding tubes is necessary, the prescriber takes responsibility for the off-license use of the drug concerned. Prior to prescribing medication via this route the prescriber should consider the following:

  • Is there an alternative licensed route of administration? Medication designed and given via a licensed route of administration will produce a more predictable response than oral medicines given via an enteral feeding tube.
  • Is the medication essential? In some circumstances it might be more appropriate to stop therapy, either temporarily or long term.
  • Administering oral medication via an enteral feeding tube may affect the therapeutic properties of the drug which is particularly relevant to modified release preparations. The onset and duration of action may be changed and side effects may be greater.
  • Some formulations of medicines are viscous, insoluble or prone to caking which can increase the risk of blocking feeding tubes.
  • Crushing of tablets should always be considered a last resort as the patient/carer may be at risk of exposure to harmful drugs. If tablet crushing is considered, please contact a pharmacist for advice first.
  • Once verified by a pharmacist the information should be documented in the comment section of the prescription chart.

Reference should be made to:

  1. ‘Handbook of Drug Administration via Enteral Feeding Tubes’ by Rebecca White and Vicky Bradnam11. This is also available on the Knowledge Network.
  2. The NEWT Guidelines for Administration of Medication to People with Enteral Feeding Tubes or Swallowing Difficulties’ produced by the North East Wales NHS Trust12

Administration
Administration of medication via enteral tubes should be in accordance with NHSH Policy for the Administration of Medicines. 

  • Intravenous syringes or catheter tipped syringe should not be used due to the risk of accidental administration via the wrong route.
  • Enteral feeding tubes should be flushed with 15-30ml of water after the feed is stopped and before any medications are given, then with at least 10mls of water between medications to prevent drug-drug interactions. When all the medications have been administered at least 30ml of water should be flushed before restarting the feed. This reduces the risk of tube blockage and helps with the delivery of drug to the stomach.
  • It is important to include any medications and flushes on a fluid balance chart, especially for individuals on a fluid restriction. If there are any concerns about fluid intake this should be discussed with dietitian, pharmacist and/or doctor.
  • Never mix drugs together during preparations, dispersal, or in the syringe. Drugs are more likely to interact if they are mixed directly together, particularly following tablet crushing.

Oral Healthcare

Good oral hygiene is particularly important for people who are exclusively tube fed as oral stimulation is necessary to maintain good oral health and prevent tooth decay. Plaque (bacteria) should be thoroughly removed in people who are tube-fed as tartar (calculus) tends to form significantly faster in these individuals. Teeth should be brushed twice a day, preferably morning and night, using a small headed toothbrush and a small amount of fluoride toothpaste. A gentle scrub method is recommended, particularly concentrating on brushing at the gum line. If the gums bleed, it is a sign of gum disease and more thorough brushing to remove the plaque is needed. People who are fed enterally may experience a dry mouth and may also experience dental erosion (erosion of the enamel of the teeth) related to gastro-oesophageal reflux and reduced saliva production. Frequent sips of water, crushed ice and water sprays may provide short-term relief and should be administered as often as required, oral intake permitting and as long as the person has not been placed ‘nil by mouth’. For these people, sugar free gum may be helpful. Water based gels can be used to lubricate the tongue and inside the mouth. Saliva substitutes, saliva stimulating tablets and gels are available for purchase and on prescription. To prevent cracked lips, water-based moisturisers and commercial lip salves are recommended. Lemon and glycerine swabs are not recommended. People who have natural teeth and are able to eat orally should be discouraged from sucking sweets and drinking sugary and flavoured drinks due to their sugar and acid content which can lead to tooth decay and erosion of the teeth.

Diabetes and Enteral Feeding

When individuals with diabetes are being enterally fed, glycaemic control can prove difficult.  Hyperglycaemia can occur within a few hours and can be severe. People can become polyuric and dehydrated and may progress to hyperosmolar hyperglycaemic state (HSS) in type 2 diabetes, or diabetic ketoacidosis (DKA) in type 1 diabetes. Individuals who usually have good diabetic control may require insulin during enteral feeding. It is essential that there is close collaboration and joint care planning between diabetic specialists, dietitians and the team responsible for the individual’s care to ensure that prescribing and monitoring regimes are tailored to meet their needs.

Risks for Hypoglycaemia:

  • Inappropriate use of blood glucose lowering therapy
  • Interruption of nutritional support e.g. tube displacement
  • Vomiting in an insulin treated individual
  • Diabetic gastroparesis or delayed gastric emptying of any other cause
  • Reduced insulin requirements due to resolution of severe stress, infection, increased activity levels
  • Reduction in drugs that induce hyperglycaemia e.g. steroids
  • Deterioration in renal function
  • Severe liver disfunction
  • Change in timing of feed

It is crucial to follow the prescribed feeding regimen and keep to the agreed feed break hours every day, as disruption of feed or changes in feed break hours after injection of insulin can lead to hypoglycaemiaBreak times should not be changed without informing the diabetes team and the dietitian.

Supporting people at home with Enteral Feeding (HETF or Home Enteral Tube Feeding)

Planning for discharge
To ensure a smooth transition from hospital to home, it is essential that the individual, their family and carers as well as professionals responsible for their care are fully involved and informed about the arrangements for discharge from hospital.  The person(s) responsible for administering the feed must be signed off as competent in the management of the HETF before discharge. If this is not possible, alternative care package arrangements should be made. In planning care for discharge, each individual involved has certain responsibilities:

Responsibilities of Individual / Carer

  • Ensure that they have all the relevant information to enable them to safely manage enteral feeding at home and know where to access support when necessary
  • Contact the managing dietitian if any concerns or problems regarding HETF
  • To inform health care professionals if unable to attend an appointment.
  • To care for the feeding tube and administer feed as directed by the health care professional.

Responsibility of Discharge Ward and Nursing Staff

  • Initiate feeding regimen under guidance of hospital dietitian
  • Liaise with dietitian to set estimated date of discharge (EDD)
  • Supervise and support individual/carer with feed set-up and troubleshooting at ward level once training has taken place
  • Ensure that all necessary paperwork is completed and shared on discharge

Responsibility of Hospital Dietitian

  • Identify the dietitian who will support the patient after discharge (managing dietitian) and ensure they are kept up to date with discharge arrangements
  • Register the individual with the contracted feed delivery company
  • Ensure the individual and/or carers are trained in enteral feeding tube care, stoma care (as applicable) and feeding system (pump, syringes etc.)
  • Provide enteral feeding regimen, appropriate contact details, feed, ancillaries and other necessary equipment for discharge (one week’s supply)
  • Complete and email dietetic handover documentation to the managing dietitian
  • Inform the individual’s GP on discharge that they have been discharged on an enteral feed and the proposed dietetic follow up and recommendations for blood test monitoring (if appropriate)

Responsibilities of Nutricia Homecare Nurse

  • To provide training in enteral feeding tube care, stoma care (as applicable) and feeding system (pump, syringes etc.)
  • Follow-up support and training for individual/carer with post discharge visits in their own home or care home
  • Telephone support to the individual/carer, completing any training requested within 1-2 working days of referral
  • Follow up visit within 7 days (as required)
  • Provide timely, relevant information about the patient to the managing dietitian and any other agreed NHS professional
  • Initiate replacement of balloon gastrostomy in consultation with the managing dietitian. To advise the dietitian of the need for replacement of gastrostomy tube parts and conduct simple repairs in the persons home

Responsibilities of GP

  • To provide feed prescription and forward these to feed company once a month, when requested
  • To inform managing dietitian of any change of condition (e.g. diabetes, admission to hospital, death)
  • To carry out blood test monitoring as recommended. In certain locations this will be undertaken within Investigation & Treatment Rooms (ITR) following referral by the relevant team member.

Monitoring and Follow Up
While some individuals receiving home enteral feeding may require regular review from a hospital specialist, some people’s care may be managed in the community by their own GP and community dietitian. Routine monitoring for individuals who remain well and are cared for in the community should include 6 monthly blood tests and review by the managing dietitian for:

  • Full blood count and red cell indices
  • Glucose or a recent HbA1c
  • Sodium, potassium, urea, creatinine
  • Magnesium, phosphate
  • Liver function and plasma proteins (C-reactive protein, calcium, albumin).

Dietetic follow up is arranged according to an individual’s requirements and clinical condition.

  • Contact should be made on discharge to introduce the community dietetic service and check for initial problems.
  • A contact name and telephone number should be provided in the event of problems.
  • The person’s progress will be reviewed 2 – 6 weeks after the initial contact. This may be by telephone.
  • The person’s progress should then be reviewed every 3-6 months depending on their needs and clinical condition. Those whose weight and enteral feed prescription is stable will be reviewed every 6 months.

Prevention of Blocked Feeding Tubes

To Prevent Tube Blockages

  • Give medication separately from feed to prevent curdling and blockage. Always attempt to provide medications in a liquid form – liaise with the individual’s pharmacist.
  • Flush the tube with water after administering feed or drugs
  • Avoid very slow feeding rates where possible

Gastrostomy tubes may block / occlude due to gastric mucosal overgrowth (buried bumper syndrome). This can be avoided by advancing the gastrostomy tube approximately 2cm into the stomach and rotating 360° on a daily basis. If this is not possible, a buried bumper may be present and the gastrostomy tube should not be used. The managing dietitian or nutrition nurse specialist should be contacted.

Management of Blocked Feeding Tubes

In the community, individuals and/or their carer should be familiar with simple trouble shooting and encouraged to work their way through these simple steps to resolve problems independently in the first instance.

Causes

Recommendation

Feed

Medication

Mechanical cause of obstruction e.g. kinks in the tube

Check for mechanical cause and that all clamps are open

Flush with 60ml warm (previously boiled) water

If the tube advances and rotates easily using a gentle push and pull technique, flush the tube using a 60ml enteral syringe using warm water or soda water.

Do not use acidic solutions for gastrostomy tubes such as fruit juices or cola as they can curdle the tube feed.

If the blockage still exists, gently squeeze the tube between the fingers along the length of the tube as far as possible.

It can take 30minutes or more to unblock a tube.

If still blocked consider the use of pancreatic enzymes - liaise with ward/community pharmacist

If the above is unsuccessful make the nutrition nurse specialist aware as the tube may need to be replaced

During office hours, contact the patient’s community dietitian, Nutricia nurse or the NHSH nutrition nurse specialist if you are unable to unblock a tube having followed the advice above. Out of hours, contact the on call medical team at the hospital. If the tube cannot be unblocked, it may need to be replaced and the same principles as for displaced tubes may apply to certain patients (see Management of Displaced Feeding Tubes, question 2). The individual’s GP should also be informed.

Planned Tube Replacement
PEG tubes can remain in situ for up to two years depending on the type of tube. PEG tube durability is enhanced by careful handling. People with PEG tubes in situ will need to be referred to the gastroenterology service for the first planned tube change. This can be done by contacting the nutrition nurse specialist. At this point a decision will be made with the individual and/or carer and the health care professionals responsible for their care regarding the type of replacement tube. If a new endoscopically placed tube is inserted, any subsequent changes will need to be made by the gastroenterology service but if a balloon gastrostomy is used instead, this can be replaced in the community by an appropriately trained healthcare professional.
If a RIG is inserted, as long as there were no complications noted in association with initial tube placement, the first and any subsequent changes can be done in the community as with other balloon gastrostomy tubes. If there is no clear documentation about the initial tube placement then the first change should be arranged with the radiology department. The nutrition nurse specialist should be able to help coordinate this.    
Balloon gastrostomy tubes should be changed every 3-6 months according to the manufacturer’s recommendations and because of this, individuals should always be provided with at least one spare tube.

Management of Displaced Feeding Tubes

What to do if a Gastrostomy Tube falls out?

Question 1: Does the gastrostomy feeding tube need to be replaced endoscopically?

Question 2: Does the patient require admission to hospital? Yes, if the gastrostomy tube cannot be immediately reinserted, or a Foley catheter is maintaining the stoma tract. Foley catheters must not be used for feeding, flushing or giving medications.

What to do if a NJ or PEG-J Tube becomes displaced?
Contact the nutrition nurse specialist to arrange replacement and the managing dietitian to provide an interim nutritional care plan.

What to do if a NG Tube becomes displaced?
Contact the nutrition nurse specialist and managing dietitian to arrange replacement and provide an interim nutritional care plan. In most circumstances people receiving nutrition via this route can safely wait until the next working day for a plan to be formulated. If this is not the case, consider hydration and medication requirements (as per tube removal section) until a replacement can be arranged.

Tube Removal

The decision to stop enteral feeding must be based on a full nutritional assessment by the dietitian and should be made in agreement with the wider multidisciplinary teams. Individuals with a gastrostomy tube in situ e.g. Corflo PEG will usually need to be referred to the nutrition service for tube removal. It may be possible for individuals with a balloon gastrostomy to have the tube removed in the community, however this will depend on the availability of an appropriately trained health care professional.  Once a tube has been removed, the managing dietitian should ensure delivery of feed supplies has been stopped and should arrange for surplus feed and equipment to be uplifted.

Training and Education

Currently a Learnpro module for education on safe and effective management of nasogastric tube is in development and face to face training is available via the NHS Highland Practice Development Team. NHS Highland will ensure that all staff making decisions for the insertion and assessment of position of nasogastric tubes have access to training to ensure they have the appropriate knowledge and for nurses they are their competency is assessed and recorded in the NHS Highland nasogastric tube insertion competency form (Available from PECOS)

Complications of Gastrostomy Insertion

Complications of Gastrostomy Insertion

Complication

Cause

Detection & prevention

Pulmonary aspiration

Associated with endoscopy procedure and use of sedative drugs

Person monitored during procedure and protection of airway.
Pulse oximetry should be used and oxygen and suction available for use if required.
People should be positioned at a 30° when being fed through a gastrostomy.

Peritonitis

Can occur as a result of the procedure or after placement if tube migrates from the stomach wall into the peritoneal cavity

Observe person, reporting symptoms of severe pain, vomiting, sudden pyrexia and tachycardia. Be aware the person may have localised rather than generalised peritonitis and may require CT scanning to detect a significant problem.

Haemorrhage

Can occur during procedure

1.     Coagulation studies should be performed pre-procedure
2.     Routine monitoring of pulse and blood pressure during and directly following the procedure to detect haemorrhage

Infection/sepsis

Introduced during or after the procedure

1.     Strict aseptic technique should be observed during the procedure. 
2.     The stoma site should be kept clean and dry
3.     The British Society of Gastroenterology recommends giving antibiotics 30 minutes before insertion.

Gastro colic fistula

The development of a fistula between the stomach and colon can occur if the colon is accidentally punctured during procedure

The person will almost certainly develop peritonitis and a CT scan be required to develop the problem. 

Pneumoperitoneum

Occurs if air escapes during the procedure into the peritoneal cavity

The person will report severe abdominal pain. Air will be often be seen under the diaphragm on an erect CXR. Unless other complications such as bowel perforation are suspected, the air will resorb over time and so this can be managed conservatively.

Starter NG Feeding Regimen for People NOT at Risk of Refeeding Syndrome

Starter NG Feeding Regimen for People NOT at Risk of Refeeding Syndrome

This flow chart should only be used when a Dietitian is unavailable


Ensure the following:

  • the feeding tube is flushed before and after feeding with 50 mls tap water
  • the person is elevated to at least 30 degrees during feeding and for one hour after

If person is experiencing nausea, vomiting or abdominal distension reduce the feed rate by 10mls/hour or return to previously tolerated rate. If symptoms persist consult medical staff for advice. Person may need to await dietetic assessment prior to initiating feeding.

Deranged electrolytes
If electrolyte disturbance occurs following the initiation of feeding please see: NHS Highland Policy for prevention and management of refeeding syndrome in adults

Starter NG Feeding Regimen for Wide Bore Feeding Tubes (Based on ICU Protocol)

Starter NG Feeding Regimen for Wide Bore Feeding Tubes (Based on ICU Protocol)

PLEASE NOTE: RYLES TUBES ARE NOT LICENSED FOR ENTERAL FEEDING

Ensure patient is referred to the dietitian once decision regarding NG feeding is made. 
This flow chart should only be used when the dietitian is unavailable.
Ensure the patient’s head is elevated to at least 30 degrees during feeding, and for one hour after feeding has stopped.

Jejunal Feeding Tube Starter Regimen

Jejunal Feeding Tube Starter Regimen
Ensure referral is made to the Dietitian once decision regarding jejunal feeding is made.   This flow chart should only be used when the Dietitian is unavailable.


Ensure the following:

  • the feeding tube is flushed slowly before and after feeding with 30-60 mls sterile water

If the person is experiencing nausea, abdominal distension or loose stool reduce the feed rate by 10mls/hour or return to previously tolerated rate. If symptoms persist consult medical staff for advice as dietetic assessment may be required prior to initiating feeding. If electrolyte disturbance occurs do not proceed as above. Maintain the feeding volume and rate for a further 24 hours and ensure electrolyte replacement is prescribed and administered.

Post PEG Insertion Feeding Regimen for People NOT at Risk of Refeeding Syndrome

Post PEG Insertion Feeding Regimen for People NOT at Risk of Refeeding Syndrome
Ensure a dietitian has been informed of PEG placement. This flow chart should only be used when the dietitian is unavailable

Ensure the following:

  • the feeding tube is flushed before and after feeding with 50 mls tap water
  • the patient is elevated to at least 30 degrees during feeding and for one hour after

If patient is experiencing nausea, vomiting or abdominal distension consult medical staff for advice. If electrolyte disturbance occurs following the initiation of feeding please see NHS Highland Refeeding Policy.

Post RIG insertion Feeding Regimen for People NOT at risk of Refeeding Syndrome

Post RIG insertion Feeding Regimen for People NOT at risk of Refeeding Syndrome
This flow chart should only be used when a dietitian is unavailable

Ensure the following:

  • The feeding tube is flushed before and after feeding with a minimum of 50mls tap water.
  • The patient is elevated to at least 30 degrees during feeding and for one hour after

If patient is experiencing nausea, vomiting or abdominal distension reduce the feed rate by 10ml/hr or return to previously tolerated rate. If symptoms persist consult medical staff for advice. Patient may need to await dietetic assessment prior to initiating feeding. If electrolyte disturbance occurs following the initiation of feeding please see the NHS Highland Refeeding Policy. 

Pictorial Guide to Nasal Bridle Insertion

Pictorial Guide to Nasal Bridle Insertion

Resources / Key Contacts

Resources / Key Contacts
NHS Highland has a nutrition nurse specialist who is based in Raigmore but has a Highland-wide remit. Contact details are given below. Nutrition and Dietetic Departments are based in several of the hospitals in NHS Highland. For those hospitals without a dedicated nutrition and dietetic department another contact number will be provided so that you can reach your allocated dietitian(s).

NHSH Nutrition Nurse Specialist                              01463 704120 or 07970 264242

Raigmore Hospital                                                   01463 704325

South & Mid Division

Invergordon Town and County Hospital                     01349 852496

Ross Memorial Hospital                                              Contact Invergordon Town and County Hospital

Royal Northern Infirmary                                             01463 704632

Nairn County Community Hospital                             Contact Royal Northern Infirmary         

St Vincents Hospital                                                   01540 661719

Ian Charles Hospital                                                   Contact St Vincent’s Hospital

New Craigs Hospital                                                   01463 704690

Argyll and Bute IJB

Oban Lorn and Islands Hospital                                 01631 788982

Mid Argyll Hospital                                                      01546 703124

Cowal Community Hospital                                        01369 708344

Campbeltown Hospital                                                01586 552224

North and West Division

Belford Hospital                                                          01397 709852                         

Caithness General Hospital                                        01955 880269

Dunbar Hospital                                                          Contact Caithness General Hospital

Lawson Memorial Hospital                                          Contact Caithness General Hospital

Portree Hospital                                                          01478 614201

Mackinnon Memorial/Broadford Hospital                    Contact Portree Hospital                                                            

Nutricia Homeward and Nurse Contacts

Nutricia Nurse Helpline                                               0345 250 1078 (9-5 Monday – Thursday, 9-4 Friday)

                                                                                         0345 762 3636 (out of hours)

Nutricia Homeward Helpline                                       01225 711983

Appendices available on PECOS

AppendixPECOS code
NHS Highland Checklist for Choice of Route of Enteral Feeding
NHSH Initiation of Artificial Nutritional Support (ANS) Decision making checklist
NHS Highland Pre Gastrostomy Insertion Decision making checklist
NHS Highland Final Checklist before Starting Enteral Feed
NHS Highland nasogastric tube insertion competency form
NHS Highland Adult NG Tube Insertion Record
NHS Highland Adult NG Tube Position Check & Care Record

Abbreviations

Abbreviation Meaning
NG Nasogastric
PEG Percutaneous Endoscopic Gastrostomy
GI Gastro-intestinal
RIG Radiologically Inserted Gastrostomy
NJ Nasojejunal 
ICU Intensive care unit

Editorial Information

Last reviewed: 31/03/2019

Next review date: 31/03/2021

Author(s): Dietetic service referral (Guidelines).

Version: 1.1

Approved By: TAM subgroup of the ADTC

Reviewer name(s): L Polson, Advanced Dietetic Practitioner .

Document Id: TAM199