Referral to Chronic Pain Service (Guidelines)

Warning

Audience

  • All NHS Highland
  • Primary and Secondary Care
  • Adults only

Chronic Pain Service

Our multidisciplinary clinical team consists of specialist physiotherapists, specialist nurses, part time consultant hours, pain psychology and pain psychotherapy. Consultations are mostly remote (via telephone or Near Me) as we cover the whole of NHS Highland and Argyl & Bute. Our team members work at sites throughout the geographical area we cover. Please see the NHS Highland service information at: Chronic pain management for details.

Our service has a rehabilitation approach to living with persistent pain and is not diagnostic or focused solely on interventions and prescribing. Chronic or persistent pain is complicated. Injections and medicines management are just a small part of what our service delivers. Please see our chronic pain management pages for more details on the services we provide.

Presentation

Chronic or persistent pain is pain that carries on for longer than 12 weeks despite medication or treatment (Scottish Government 2023).

The NHS Inform page: Chronic pain, can explain this presentation (see resources)

Management in primary care

Please see 'Further information for healthcare professionals’ and ‘Patient information’. Further NHS Highland guidance will follow later in 2023 as national guidelines are updated. 
Pain Concern have produced resources to facilitate the consultation between the patient and health care professional: Self-management navigator tools 1 & 2 can be downloaded here

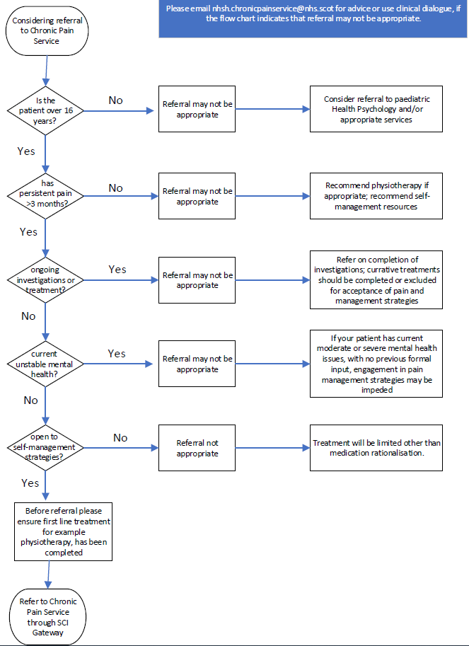
Referral

Refer via SCI Gateway - GP referral only

  • Please attach a completed questionnaire to facilitate our vetting process and patient flow within the service (see resources).
  • Please do not refer patients already within the service and on a waiting list. Please direct any waiting list queries to our generic mailbox: nhsh.chronicpainservice@nhs.scot or via clinical dialogue.
  • For patients who do not meet our referral criteria we may be able to offer advice and support. Please direct any queries to our generic mailbox: nhsh.chronicpainservice@nhs.scot or via clinical dialogue.
    • As well as those identified in the flow chart, such patients include those on waiting lists for surgical procedures that will alleviate their pain (for example hip replacement).
    • Whilst we appreciate there can be a lengthy wait for such elective surgery, acceptance of pain and engaging in pain management can often only be fully engaged once investigations and treatment options are exhausted.
    • Further, we need to manage waiting lists by ensuring we offer our pain management programmes to people who do not have this future prospect.
    • Please note that current mental health issues (such as personality disorder, severe depression, trauma or susbstance misuse) may impede the patient being able to engage in meaningful pain management strategies.
    • If you would like to explore the appropriateness of a referral or seek advice. Please direct any queries to our generic mailbox nhsh.chronicpainservice@nhs.scot or via clinical dialogue.
  • Please see the ‘escalation criteria’ section for suspected Complex Regional Pain Syndrome (CRPS) presentations, which are considered to be a presentation that requires an urgent referral.

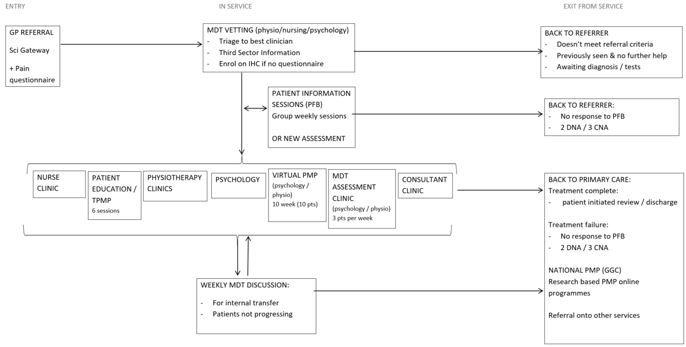
Management in secondary care

Abbreviations:

  • PFB: Patient focused booking: A letter inviting the patient to contact the service to book their appointment.
  • IHC: Inhealthcare Platform: This is an online version, similar to our patient questionnaire, being trialled in Secondary Care Pain teams.
  • PMP: Pain Management Programme: These are delivered virtually and are group sessions
  • TPMP: Telephone Pain Management Programme: One to one telephone consultations with either a nurse, physiotherapist or psychotherapist delivering a pain education programme over 4 to 6 telephone calls, 3 to 6 weeks apart.
  • DNA: did not attend
  • CNA: could not attend

Escalation criteria for suspected CRPS

The main symptom of complex regional pain syndrome (CRPS) is persistent pain, which can be severe, continuous and debilitating. Usually confined to one limb and triggered by an injury; allodynia, hyperalgesia and skin changes may be present alongside a range of other possible symptoms.

First line treatment for suspected CRPS is MSK physiotherapy and analgesia.

Suspected CRPSBudapest criteria, RCP guidelines for managementand Specialist Pain Physiotherapist drop in sessions to discuss cases can be found at: Pain Team Physiotherapy Network (see resources). 

  • PLEASE NOTE: this resource is for all clinicians to access and not just physiotherapists. The specialist physiotherapists host the drop in sessions wherein cases can be discussed.

Cases should be reviewed promptly, if not improving in 2 weeks:

  • For upper limbs please discuss and refer urgently to hand specialists in orthopaedics via SCI Gateway.
  • For above the elbow and rest of the body, please discuss with specialist physiotherapist at drop in session as above and/or refer urgently to the chronic pain team.
  • For all other queries and concerns please email us: nshs.chronicpainservice@nhs.scot or via clinical dialogue (from the end of April 2023).

For further information see resources: NHS 2022: Complex regional pain syndrome.

Abbreviations

  • CRPS: Complex Regional Pain Syndrome
  • PFB: Patient focused booking: a letter inviting the patient to contact the service to book their appointment.
  • IHC: Inhealthcare Platform: this is an online version, similar to our patient questionnaire, being trialled in Secondary Care Pain teams.
  • PMP: Pain Management Programme: these are delivered virtually and are group sessions
  • TPMP: Telephone Pain Management Programme: one to one telephone consultations with either a nurse, physiotherapist or psychotherapist delivering a pain education programme over 4 to 6 telephone calls, 3 to 6 weeks apart.
  • DNA: did not attend
  • CNA: could not attend

Editorial Information

Last reviewed: 27/04/2023

Next review date: 30/04/2026

Author(s): Chronic Pain Team.

Version: 2

Approved By: TAM subgroup of the ADTC

Reviewer name(s): Z Newson, Clinical Nurse Manager.

Document Id: TAM144

Related resources

Further information for health care professionals

References

Patient information