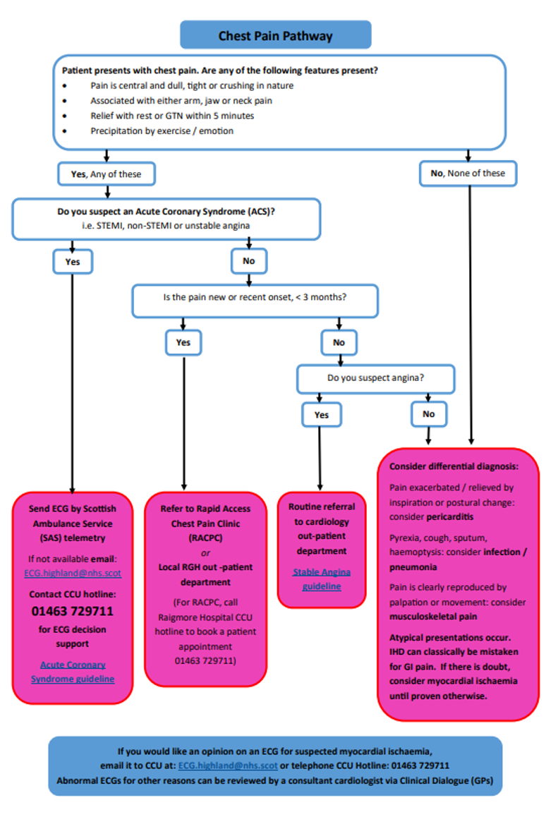
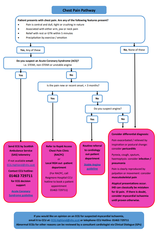
Suspected ischaemic chest pain (Guidelines)

Warning

 

For a printable version of this flow chart or to access the links in it click here

If you would like an opinion on an ECG for suspected myocardial ischaemia

  • Email it to CCU at: ecg.highland@nhs.scot or
  • Telephone CCU Hotline: 01463 729711
  • Abnormal ECGs for other reasons can be reviewed by a consultant cardiologist via Clinical Dialogue (GPs)

Referral Criteria

The RACP service will accept referrals where all the following conditions are met.

  1. Does the patient complain of angina like symptoms lasting less than 30 minutes?
  2. Are the symptoms provoked by walking or other cardiovascular exercise?
  3. Are the symptoms relieved by rest or GTN?

The following are not suitable for referral to the service and should be considered for acute admission:

  1. Symptoms lasting longer than 30 minutes.
  2. Symptoms occurring predominantly at rest.
  3. Patients who have attended a Cardiology clinic in the previous 12 months.
  4. Patients with clinical evidence of heart failure.

Please provide relevant past medical history i.e. MI; CABG; Hypertension; Hypercholesterolaemia; PVD/TIA; Diabetes and the patients current medication.

Abbreviations

Abbreviation Meaning
GTN Glyceryl trinitrate
STEMI ST-Elevation Myocardial Infarction 
MI Myocardial infarction
CABG Coronary artery bypass graft
PVD Peripheral vascular disease
TIA Transient ischaemic attack

Editorial Information

Last reviewed: 20/01/2025

Next review date: 20/01/2028

Author(s): Department of Cardiology.

Version: 7

Approved By: TAM subgroup of the ADTC

Reviewer name(s): J Watt, Consultant Cardiologist, C Bloe, Lead Nurse for Cardiology.

Document Id: TAM140