Patient controlled analgesia (PCA) (Guidelines)

Warning

Audience

  • Argyll & Bute HSCP and Highland HSCP
  • Secondary Care

Please note this guidance is for use in in-patients and is not designed for managing patients with chronic pain.

Patients with PCA must be nursed on a ward recognised by the Acute Pain Team and Department of Anaesthetics.

Within Raigmore Patient Controlled Analgesia may be used in:

  • All surgical wards 
  • ITU 
  • Recovery 
  • Maternity unit (Raigmore wards 9,10 and Labour Suite)

A registered nurse caring for a patient with PCA should have attended the acute pain study and declare her/himself competent in the management of the PCA.

All PCA Infusion must be delivered via the Agilia PCA pump

Hospital SOPs on Preparation and Administration of Controlled Drugs (see resources) must always be adhered to.

The surgical medical staff or nurse practitioner should be called in the first instance for all routine surgical problems including:

  • Hypotension 
  • Nausea and vomiting 
  • Inadequate analgesia 
  • Sedation and Respiratory problems
  • Urine retention
  • Itching

If further advice is required, please contact the Acute Pain Nurse (bleep 1003) and if not available, the on-call anaesthetist.

All patients receiving PCA must have oxygen 4L/min by facemask or 2L/min via nasal cannula, for 24 hours postoperatively and then overnight until PCA is discontinued, unless directed to do so otherwise by an Anaesthetist.
NO OTHER OPIOIDS are to be administered to the patient whilst PCA is in use (oral, subcutaneous, intramuscular, intravenous or topical) unless directed to do so by an Anaesthetist or Acute Pain Nurse.
Ensure Naloxone 400 microgram injection is available on the ward.
PCA keys to be kept in the Controlled Drugs cupboard.

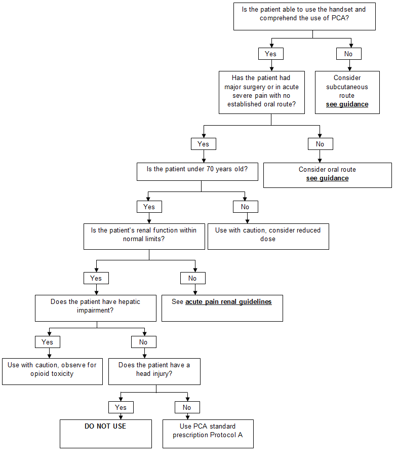
Prescribing PCA

The standard prescription is Protocol A

  • Morphine
  • 1mg bolus
  • 5 minute lock out

The prescriber must complete a PCA chart, including the following details :

  • Patient identification
  • Date
  • Operation/reason for PCA
  • Type of pump and pump number
  • Naloxone prescription must be signed for on the PCA
  • Prescribe PCA on HEPMA 

If a ward doctor or non-medical prescriber wishes to prescribe an alternative dose, discussion should first take place with the Acute Pain Nurse or an Anaesthetist.

Background infusions should only be nursed in critical care

The Prescription should be prescribed in the regular or 'As required' section on HEPMA and affix a “PCA/Epidural Opioid in Progress” onto HEPMA.

Alternatives to Morphine may be used if required, please contact Acute Pain Nurse or ITU anaesthetist.

Anti-emetics must be prescribed on HEPMA if patient is to have PCA, see  TAM postoperative nausea and vomiting guidelines.

Access and lines

  • Peripheral cannula will be used most commonly but PCA can also be administered via central line. 
  • PCA can be administered on its own but is preferably administered with maintenance fluids to maintain line patency.
  • The syringe must be connected to the cannula using a PCA administration set, which contains an anti-syphon valve to prevent free flow and anti-reflux valve if other fluids are connected to the same venflon.
  • Vygon Protect-A-Line extension set must be used without maintenance fluids and Vygon Protect-A-Line extension set must be used with maintenance fluids.

PCA Pumps

  • All PCA Infusion must be delivered via the Agilia PCA pump
  • Agilia PCA pumps are located in the equipment library

PCA preparation

Preparation of syringe

Preparation of each syringe must be witnessed by a trained nurse or doctor, in accordance with Hospital SOPs on Preparation and Administration of Controlled Drugs (see resources).

  1. Check the prescription on the PCA chart.  It must be legible, dated and signed.
  2. Always use a universal clean technique and following hospital policy: Policy on the Administration of Intravenous Medicines and Fluids (see resources).
    • For morphine pre-filled vials: Use codan spike to draw up the pre-filled vial of morphine into a 50mL luer lock syringe.  Alternatively, insert an air-inlet into the vial of Morphine and use a green needle on 50mL syringe to draw up the morphine.
    • For opioids other than morphine pre-filled vials: Draw up the prescribed dose of opioid and dilute with saline to 50mL in a luer-lock syringe.
  3. Attach a blue PCA additive label ensuring that all the details are complete.  Take care that the label does not cover the numbers or graduations on the syringe.
  4. Attach the PCA giving set to the syringe and prime the line. Vygon PCA Protect-A-Line Extension Sets must always be used.
  5. Attach the extension set to the patient’s venflon, close the clamp and press the start button.

Change of syringe

Each change of syringe must be witnessed by a trained nurse or doctor who has received PCA training.  Follow the Hospital SOPs on Preparation and Administration of Controlled Drugs (see resources). 

  1. Prepare syringe as described above.
  2. Check patient’s identity
  3. STOP PUMP AND CLAMP LINE
  4. Unlock pump using key access on left side of pump.  There is no need to insert the key in the front of the pump.  
    Replace old syringe with newly filled syringe, taking note of the volume to be discarded in old syringe. 
    Adjust housing to accept the new syringe.
  5. Check the programme with prescription on PCA chart, noting concentration, PCA bolus dose and lockout time.
  6. Disconnect the PCA extension set from the patient’s venflon, unclamp the line and press the priming buttons until flow is seen at end of line.
  7. Attach the extension set to the patient’s venflon, close the clamp and press the start button.

Changing PCA extension sets

  • These should be changed every 24 hours, at the same time as the PCA syringe.
  • Disconnect the PCA syringe giving set from the patient’s Venflon.
  • Attach the PCA syringe to the new PCA extension set at the anti-reflux valve (red valve end).
  • Insert the syringe back into the pump and prime the line again, using the priming button on the pump. This ensures that the syringe driver housing is in contact with the syringe barrel.
  • Attach the PCA extension set to the patient’s venflon and ensure the blue clamp is unclamped.
  • Document in the comments section of the PCA chart the amount (in mls) wasted whilst purging the line.

PCA monitoring and management of complications

Patients with PCA need regular observations of pain, nausea, sedation and respiratory rate, in addition to the conventional postoperative recording.

Monitoring PCA Infusions

1. Pain score must be recorded on the observation chart

  • In recovery: every 15 minutes
  • On ward:      
    • 1/2 hourly for 1 hour
    • hourly for first 4 hours
    • 2 hourly for next 6 hours
    • 4 hourly until PCA is stopped

2. Sedation scores and respiration rate must be recorded on the observation chart

  • In recovery:  every 15 minutes
  • On ward:       
    • 1/2 hourly for 1 hour
    • hourly for first 4 hours
    • 2 hourly for next 6 hours
    • 4 hourly until PCA is stopped

3. Nausea score must be recorded on the observation chart

  • In recovery:  every 15 minutes
  • On ward:       
    • 1/2 hourly for 1 hour
    • hourly for first 4 hours
    • 2 hourly for next 6 hours
    • 4 hourly until PCA is stopped

NSAIDs and paracetamol (if not contra-indicated) help to minimise opioid side-effects by reducing the total dose of opioid required and should be prescribed regularly not PRN.

Moderate respiratory depression (respiratory rate less then 9 breaths per minute AND sedation score of 1 or 2)

  • Ensure a clear airway and administer Oxygen therapy 10 L/minute via facemask.
  • Monitor respiratory rate, sedation score and oxygen saturation every 15 minutes until respiratory rate is 10 per minute or more.
  • Review the analgesia and consider other causes of respiratory depression.
  • Contact the Acute Pain Team for further advice.

Severe respiratory depression (respiratory rate less then 7 breaths per minute OR sedation score of 3.)

CALL FOR HELP, INITIATE CPR PROCEDURES, IF THE PATIENT IS APNOEIC, CALL 2222

  • Ensure a clear airway and administer Oxygen therapy 10 L/minute via facemask.
  • Contact the Ward FY1, Surgical Registrar or Nurse Practitioner.
  • Give naloxone 100 micrograms intravenously, see TAM naloxone guidance
  • Sign the PCA chart in the emergency section.
  • Monitor respiration rate, sedation score and oxygen saturations every 15 minutes for 1 hour and hourly for 4 hours thereafter, to ensure respiratory depression does not return. Pulse oximetry should be used continuously until opioids are no longer required.
  • Review analgesia, consider and exclude any other causes of respiratory depression - hypovolaemia, anaphylaxis or cardiac problems.
  • Contact the Acute Pain Nurse or ITU Anaesthetist to reassess analgesic requirements and whether a Naloxone infusion is required.

PCA managing inadequate pain relief of patient controlled analgesia (adult)

If the patient's pain score is over 4 follow below: 

Stopping PCA

Patient Controlled Analgesia should be discontinued when the patient no longer requires it, for example.

  • An oral route has been established and the patient is able to take oral analgesia.
  • Patient’s pain score is less than 4 and is able to deep breathe, cough and mobilise.

Note: Changing from PCA to subcutaneous injections is not acceptable when an oral route has been established. This may only be acceptable when intravenous access is difficult.

  • Ensure oral analgesia is prescribed (seek advice from Oral Analgesia chapter before discontinuing PCA.
  • If patient has required large doses of PCA (more than 50mgs in 24 hours), please contact Acute Pain Team for advice on step-down analgesia.
  • Routine pain scoring should continue and be carried out at the same time as the vital observations

Cleaning pump

  • Switch off pump and clean it as per hospital cleaning policy.
  • Ensure handset is cleaned and wrapped around pump.
  • Lock pump cover to prevent damage of the cover in transport.
  • Place the pump in a clear plastic bag to identify that it has been cleaned.
  • Finally, leave it ready for collection or return the pump promptly to the Equipment Library, Main Theatres.

If a pump is broken or damaged in any way, please send to Medical Physics with a description of the fault.

Editorial Information

Last reviewed: 31/10/2025

Next review date: 31/10/2028

Author(s): Acute Pain Team.

Version: 2

Approved By: TAM subgroup of the ADTC

Reviewer name(s): L Reid, Clinical Nurse Specialist, C Wright Acute Pain Nurse Specialist .

Document Id: TAM105

Related resources

Further information for Health Care Professionals

(Scroll down to see all references)