Skip to main content
  1. Right Decisions
  2. GGC - Primary Care
  3. Diagnostics
  4. Back
  5. Diagnostics Clinical Guidelines
  6. Ovarian Masses in premenopausal adults, assessment and management (514)

Ovarian Masses in premenopausal adults, assessment and management (514)

Warning

Objectives

To assist clinicians with the initial assessment and appropriate management of suspected ovarian masses in premenopausal women.

Audience

Those in primary and secondary care and within diagnostic services who are involved in the care of premenopausal adults with ovarian pathology.

Please report any inaccuracies or issues with this guideline using our online form

Up to 10% of women will have some form of surgery during their lifetime for the presence of an ovarian mass. In pre-menopausal women almost all ovarian masses and cysts are benign. The overall incidence of a symptomatic ovarian cyst in a pre-menopausal female being malignant is approximately 1:1000, increasing to 3:1000 at the age of 50.

Pre-operative differentiation between the benign and the malignant ovarian mass in the pre-menopausal woman can be problematic with no specific tests. Exceptions are germ cell tumours with elevations of specific tumour markers such as alphafetoprotein (α-FP) human chorionic gonadotrophin (hCG) and lactate dehydrogenase (LDH).

The aim should be to minimise patient morbidity by conservative management where possible, use of laparoscopic techniques where appropriate, and referral to the gynaecological oncologists where appropriate.

History

A thorough medical history should be taken from the woman with specific attention to risk factors or protective factors for ovarian malignancy and a family history of ovarian or breast cancer.

Symptoms suggestive of endometriosis should be specifically considered.  Additionally, any red flag symptoms suggesting possible ovarian malignancy should be assessed, including persistent abdominal distension, appetite change specifically increased satiety, pelvic or abdominal pain, increased urinary urgency and/or frequency.

Examination

A careful physical examination of the woman is essential and should include abdominal and vaginal examination, and examination to determine the presence or absence of local lymphadenopathy. Although clinical examination has poor sensitivity in the detection of ovarian masses, its importance lies in the evaluation of mass tenderness, mobility, nodularity and ascites.

In the acute presentation with pain the diagnosis of accident to the ovarian cyst should be considered (torsion, rupture, haemorrhage).

Investigations

Pelvic Ultrasound Imaging

A pelvic ultrasound is the single most effective way of evaluating a pelvic mass with transvaginal ultrasonography being preferable due to its increased sensitivity over transabdominal ultrasound.

Where imaging is not undertaken in gynaecology setting, and the sonographer is not performing TVUS at the time of initial scan, they must ensure a TVUS is arranged and performed ideally within 6 -12 weeks depending on TAUS finding.

 

Use of IOTA Group rules to classify benign and malignant lesions on ultrasound

When describing ovarian masses on ultrasound, it is suggested that using the International Ovarian Tumour Analysis (IOTA) Group rules can indicate the likelihood of a lesions being benign or malignant.  They are estimated to have a sensitivity of 95% and specificity of 91%, with a positive likelihood ratio of 10.37 and negative likelihood ratio of 0.06 [2].  The features for IOTA rules are outlined in the table below.

B-rules

M-rules

Unilocular cysts

Irregular solid tumour

Presence of solid component with largest being <7 mm

Ascites

Presence of acoustic shadowing

Papillary structures: at least four

Smooth multilocular tumour with largest diameter <100 mm

Irregular multilocular solid tumour with largest diameter >100 mm

Blood flow absent on Doppler

Very strong blood flow present

Table 1: IOTA B and M rules

 

MRI and CT imaging

Routine use of CT or MRI is not indicated.  However, this may be appropriate in some cases to aid diagnosis and ongoing management as outlined in West of Scotland Cancer Network, Guidelines for imaging of Gynaecological Malignancy.

 

Blood tests

CA125

CA125 may be elevated in many physiological and pathological conditions, with gynaecological and non-gynaecological causes.  Elevated CA125: investigation & management, Gynaecology (1113)

The widely accepted normal range of CA125 in GG&C is 0-35iu/ml.

In the pre-menopausal woman, the RCOG advises that a CA125 level is not routinely needed in the assessment of simple cysts. 

However, where it is measured and raised in the context of a cyst, RCOG guideline suggest [1]

  • Raised and less than 200 units/ml, further investigation may be appropriate to exclude/treat the common differential diagnoses
  • When serum CA-125 levels are raised, repeat CA125 after 2 months should be performed as rapidly rising levels are more likely to be associated with malignancy than high levels which remain static. Elevated CA125: investigation & management, Gynaecology (1113)
  • Where the CA 125 is significantly elevated >200 units/ml, further imaging should be organised e.g. urgent CT Chest, abdomen and pelvis. Referral to gynaecological oncology MDT should be considered once further imaging is complete.

 

The Risk of Malignancy Index (RMI I)

The use of RMI I scoring has been shown to be an effective method of determining women who are at low or high risk of malignancy.  This will determine the need for onward referral and management required.

Use of the original RMI I calculation remains the most utilised, widely available and validated effective scoring system, with modifications using RMI II, RMI III and RMI IV systems showing no clinical benefit [2].

RMI I scoring includes measurement of CA125 and the assessment of specific ultrasound features. Therefore, ultrasound reporting must detail the morphological features present to enable calculation of the RMI I accurately.

Calculation of RMI I

The method for calculation of RMI is outlined below.  The parameters used are Ultrasound score (U), Menopausal status (M) and CA125 (iu/ml).

RMI I = U x M x CA125
  • The ultrasound result is scored 1 point for each of the following characteristics: multilocular cysts, solid areas, metastases, ascites and bilateral lesions. U = 0 (for an ultrasound score of 0), U = 1 (for an ultrasound score of 1), U = 3 (for an ultrasound score of 2–5).
  • The menopausal status is scored as 1 = premenopausal and 3 = postmenopausal. This guideline is directed at premenopausal women and therefore all will be allocated the same score of 1 for menopausal status.
  • Serum CA125 is measured in iu/ml

Interpretation of RMI I score

An RMI I of <200 is used as a cut off for malignancy risk.

If the RMI is >200, a USOC referral must be made to gynaecology and the case should then be referred to the Gynaecology/Oncology MDT via Teams for decision regarding diagnosis and further management. 

A CT scan of chest, abdomen and pelvis (with contrast where appropriate) should be arranged in the interim as per West of Scotland Cancer Network, Guidelines for imaging of Gynaecological Malignancy .  Currently, this can only be requested in secondary care and should be considered at point of vetting.  If ordered at point of vetting, the results should be reviewed by the clinician who then assumes care after clinic appointment.

If the RMI is <200, but the woman is symptomatic or CA125 >35, then surgical management should be considered. Surgery should also be considered if the RMI is < 200 but the cyst >5cm in diameter.

 

Other blood tests

In addition to CA125, LDH, αFP and hCG should be measured in all women under the age of 40 with a non simple ovarian mass, as raised levels are associated with germ cell tumours.

Management of ovarian pathology and primary care referral pathways

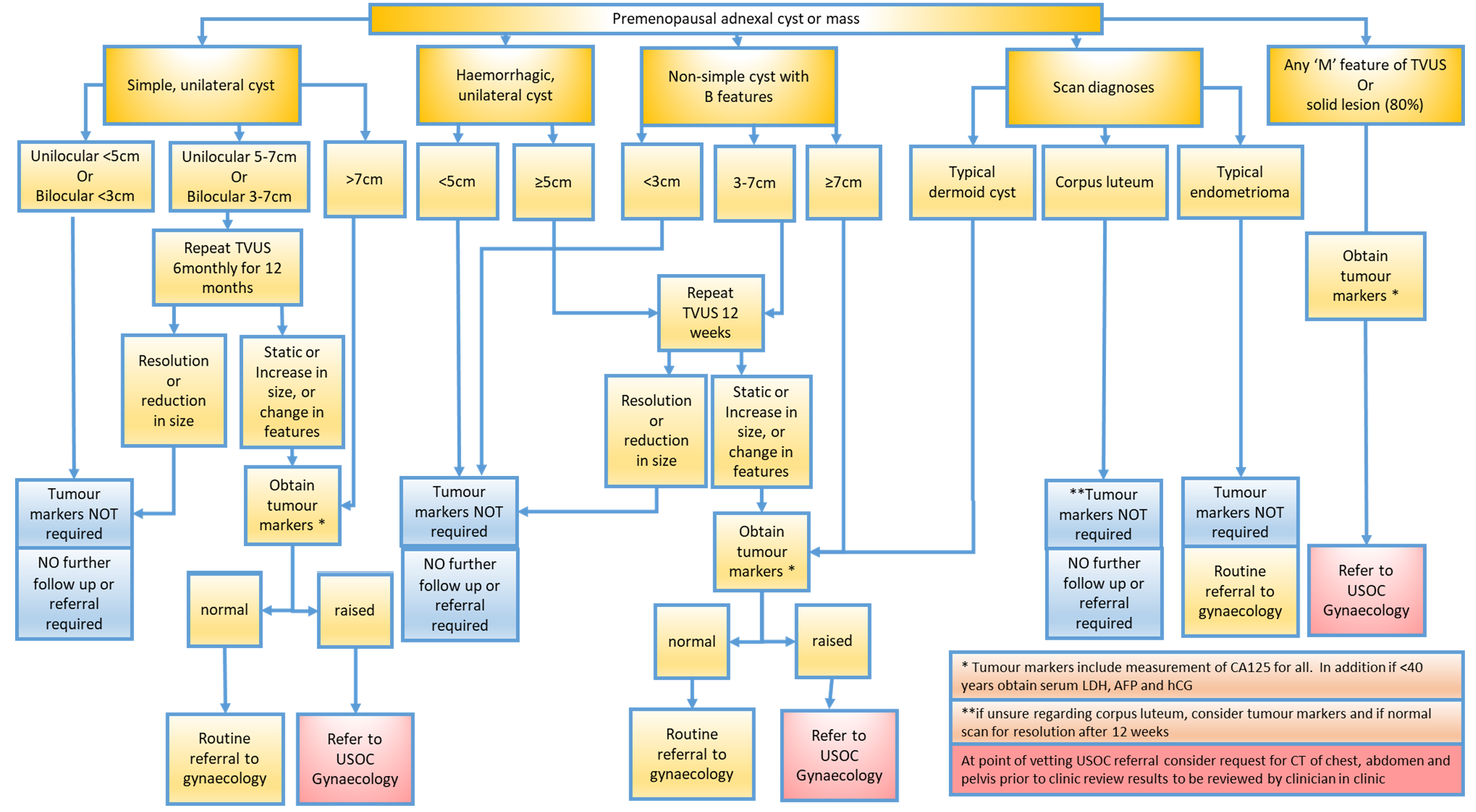
The referral pathways for ovarian pathology in premenopausal women is found in Table 2 and Table 3 below, with a summary flow diagram in Appendix 1.

Simple unilateral, unilocular ovarian cysts measuring <5cm, should be managed conservatively in the vast majority of cases.  This can be managed in primary care with referral to gynaecology where needed (see below).

 

Asymptomatic Simple unilocular or bilocular cysts (Ca125 not usually required as an initial assessment)

Cyst size and findings

Follow up /referral schedule

Simple <  5 cm maximum diameter

No follow up required.

Simple 5-7 cm maximum diameter

Monitor with repeat TVUSS at 6monthy intervals for 1 year.

If resolved or reduced in size – reassure and discharge

If larger or unchanged suggest gynaecology referral with Ca125.  If aged < 40 check LDH, AFP and hCG.

Bilocular 3-7 cm  maximum diameter

Monitor with repeat TVUSS at 6monthy intervals for 1 year.

If resolved or reduced in size – reassure and discharge

If larger or unchanged suggest gynaecology referral with Ca125.  If aged < 40 check LDH, AFP and hCG.

>7 cm maximum diameter

Refer to gynaecology for further assessment with Ca125.  If aged < 40 check LDH, AFP and hCG.

Table 2: Ultrasound assessment of simple ovarian cysts

Other Ovarian cysts

Cyst size and findings

Follow up /referral schedule

Corpus luteum (thick walled cyst with characteristic "ring of fire" peripheral vascularity. usually has a crenulated inner margin and internal echoes)

Normal finding. No follow up required.

If doubt about finding measure CA125 (If aged < 40 check LDH, AFP and hCG), if normal range repeat scan 12 weeks for resolution.

Haemorrhagic Cyst ≤ 5 cm

Normal finding. No follow up required.

Haemorrhagic Cyst >5 cm

Repeat in 12 weeks.

If resolved or reduced in size – reassure and discharge

If larger or unchanged suggest gynaecology referral with CA125. 

If aged < 40 check LDH, AFP and hCG.

Endometrioma with typical features (including ground glass appearance, fluid level, cobwebbing)

Refer to gynaecology routine pathway.

Tumour markers not required for referral to gynaecology.

Dermoid cyst (typical features determined by contents)

Refer to gynaecology with CA125.

If aged < 40 check LDH, AFP and hCG.

*B Feature cyst 3 -7 cm (simple cyst – see above)

Repeat in 12 weeks. If not resolved/decreasing in size, refer to gynaecology

*B Feature cyst  > 7 cm (simple cyst- see above)

 

Refer to gynaecology with CA125.

If aged < 40 check LDH, AFP and hCG.

*B + M Features – any size

USOC gynaecology referral with CA125

If aged < 40 check LDH, AFP and hCG.

*M Feature cyst – any size

USOC gynaecology referral with CA125

If aged < 40 check LDH, AFP and hCG.

Any Solid Lesion (80% of lesion solid)

USOC gynaecology referral with CA125.

If aged < 40 check LDH, AFP and hCG.

Table 3: Ultrasound assessment and initial management of non-simple cyst

*B and M rules outlined in Table 1

Management

Women with an RMI of more than 200 or sufficient clinical or radiological suspicion of malignancy should be referred to the managed clinical network for gynaecological oncology MDT after appropriate imaging as per WOSCAN Guidelines.  Imaging of Gynaecological Malignancy Guidelines, WoSCAN (651).

Women with small (less than 50mm diameter) ovarian cysts generally do not require follow-up as these cysts are very likely to be physiological and almost all resolve within 3 menstrual cycles.

Women with simple ovarian cysts of 50-70mm in diameter should have 6monthly TVUSS for a year.

Those with larger simple cysts >70mm should be considered for either further imaging or surgical intervention.

Ovarian cysts that persist or increase in size are unlikely to be functional and may warrant surgical management.

The use of the combined oral contraceptive pill does not promote the resolution of ovarian cysts.

Surgery

A minimal access surgical approach should be used whenever possible.

Vaginal aspiration of ovarian cysts may be an option.  However, this technique may be associated with a high rate of recurrence.

Spillage of cyst contents should be avoided where possible as pre-operative and intra-operative assessment cannot absolutely preclude malignancy.

Where minimal access surgery is employed, consideration should be given to the use of a tissue bag to avoid peritoneal spill of cystic contents, bearing in mind the likely pre-operative diagnosis.

The possibility of oophorectomy must be discussed prior to surgery, documented in the notes and included in the consent form (procedure specific consent form should be used when appropriate).

Ovarian torsion should be managed as an emergency, and surgery in these cases should not be delayed to await gynaecological oncology team MDT discussion.

Patient Information and shared decision making

Patient information is available for download from the RCOG

RCOG. Ovarian cysts before the menopause (patient information leaflet)

Appendix 1: Referral pathways for ovarian pathology in premenopausal women

Editorial Information

Last reviewed: 30/09/2025

Next review date: 31/10/2030

Author(s): Dr Claire Higgins, Consultant Gynaecologist, QEUH, Dr Sarah Woldman, Consultant Gynaecologist, QEUH, Karen Thomson, Lead Sonographer, GGC.

Version: 2

Approved By: Gynaecology Clinical Governance Group

Document Id: 514

References
  1. Ovarian Masses in Premenopausal Women, Management of Suspected (Green-top Guideline No. 62) RCOG/BSGE Joint Guideline I November 2011
  2. Timmerman D, Valentin L, Bourne T, Collins W, Verrelst H, Vergote I. Terms, definitions and measurements to describe the sonographic features of adnexal tumors: a consensus opinion from the International Ovarian Tumor Analysis (IOTA) Group. Ultrasound Obstet Gynecol 2000; 16: 500–5.
  3. NICE Clinical Guideline Ovarian cancer: recognition and initial management CG122, Published: 27 April 2011, Last updated: 02 October 2023