In general, anaemia therapy aims to achieve an Hb level consistently within the aspirational target range (Table 1). The pros and cons of a trial of anaemia management should be discussed between the clinician, the patient with anaemia of CKD, and their family/carers. However, when determining individualised aspirational Hb ranges for children and young people with anaemia of CKD, consider the following:
- patient / carer preferences
- symptoms and co-morbidities
- the required treatment
Iron supplementation
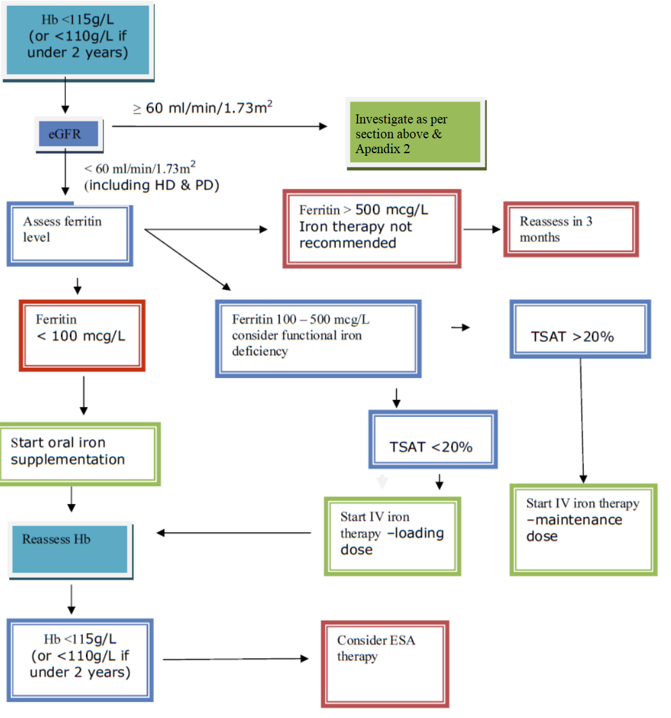
Patients with anaemia and a ferritin level <100 mcg/L have iron deficiency anaemia, and will benefit from iron supplementation. Oral iron supplements should be trialled initially. Ferritin and Hb levels should be reassessed after starting iron therapy, once every month to three months depending on the severity of the anaemia and CKD stage, and HD.
Oral iron supplements
There are several oral iron formulations, with differing side effect profiles. In cases where one agent is not tolerated, another should be tried.
The oral dose of elemental iron to treat iron-deficiency anaemia is 3-6 mg/kg (max 200 mg) daily given in 2-3 divided doses. There are a number of different salts of iron available. The dose is calculated by the elemental iron content. Gastrointestinal irritation can occur with iron salts. If side effects do occur, the dose may be reduced or another iron salt may be better tolerated. For up-to-date dosing advice and available oral iron preparations, please refer to the BNF for children (https://bnfc.nice.org.uk).
In children treated with iron, serum ferritin levels should not rise above 800 mcg/L. In order to prevent this, the dose of iron should be reviewed when serum ferritin levels reach 500 mcg/L.
Some patients may not tolerate oral iron supplements due to side effects, in which case IV iron should be considered.
Oral iron supplements should be separated from phosphate binders and food (ideally 2 h before and 1 h after). Proton pump inhibitors (e.g., omeprazole) will reduce iron absorption and therefore should not be given concurrently.
Intravenous iron
Ferritin is an acute phase reactant and may be raised due to chronic inflammation even in patients with iron deficiency. Furthermore, patients with ferritin levels between 100 and 500 mcg/L may have a functional iron deficiency, which is indicated by percentage hypochromic red cells > 6% or transferrin saturation < 20%. Do not check iron levels earlier than 1 week after receiving IV iron. It is also important to ensure that the management of renal bone disease is optimised as patients with secondary hyperparathyroidism are at risk of anaemia. Potential mechanisms include a direct effect of PTH on bone marrow erythroid progenitor cells and on red cell survival through accelerated haemolysis, and an indirect effect through induction of bone marrow fibrosis.
Venofer® (iron (III)-hydroxide sucrose complex) is the most commonly used IV iron preparation in paediatrics. It must not be administered by SC or IM route. Secure IV access must be obtained prior to administration as extravasation with Venofer® causes a painful tissue reaction. Hypotension may occur if the injection is administered too rapidly.
Ferinject® (ferric carboxymaltose) is a new IV iron preparation which is licensed in children over 14 years of age, although it has been given safely and effectively to children with iron deficiency anaemia from 9 months to 18 years. It must not be administered by SC or IM route. Secure IV access must be obtained prior to administration. It is given as a single large dose with monitoring of haematinics 4 weeks post dose, and further doses are given when necessary.
- IV iron products should only be administered where there is immediate access to resuscitation facilities and staff trained to evaluate and manage anaphylactoid or anaphylactic reactions.
- Patients should be closely monitored for signs of hypersensitivity during, and for at least 30 minutes after, every administration of an IV iron product.
All loading doses of Venofer® can be administered as an IV infusion within the clinic setting. Further maintenance doses of Venofer® can be administered as a slow bolus injection.
See Appendix 3 to calculate Venofer® loading and maintenance doses.
See Appendix 4 to calculate Ferinject® doses.
Erythropoiesis-stimulating agents (ESAs)
The advent of recombinant human erythropoietin (EPO) in the late 1980s resulted in a dramatic reduction in the number of blood transfusions used in dialysis centres. The risk of HLA sensitisation from blood transfusions means that they should be avoided in patients with CKD whenever possible.
Plasma EPO has a fairly short circulating half-life (approximately 6 to 8 h) so patients may require two or three injections a week. Longer acting ESAs such as darbepoetin alfa or Continuous EPO Receptor Activator (CERA), are protein-based, bearing some structural resemblance to EPO itself. Modifications have been made to the EPO molecule to allow it to have a longer duration of action in vivo. Protein-based therapies have a number of disadvantages, notably immunogenicity (pure red cell aplasia caused by anti-EPO antibodies), storage and stability (must be stored at temperatures of approximately 4°C), and administration (all currently licensed products are administered via IV or SC routes).
Note: ESAs need not be administered where the presence of co-morbidities, or the prognosis, is likely to negate the benefits of correcting the anaemia. Where a trial of ESA therapy has been performed, the effectiveness of the trial should be assessed after an agreed interval. Where appropriate, a mutual decision should be agreed between the clinician, the child and their family/carer on whether or not to continue ESA therapy.
Correction to normal levels of Hb with ESAs is not usually recommended in people with anaemia of CKD.
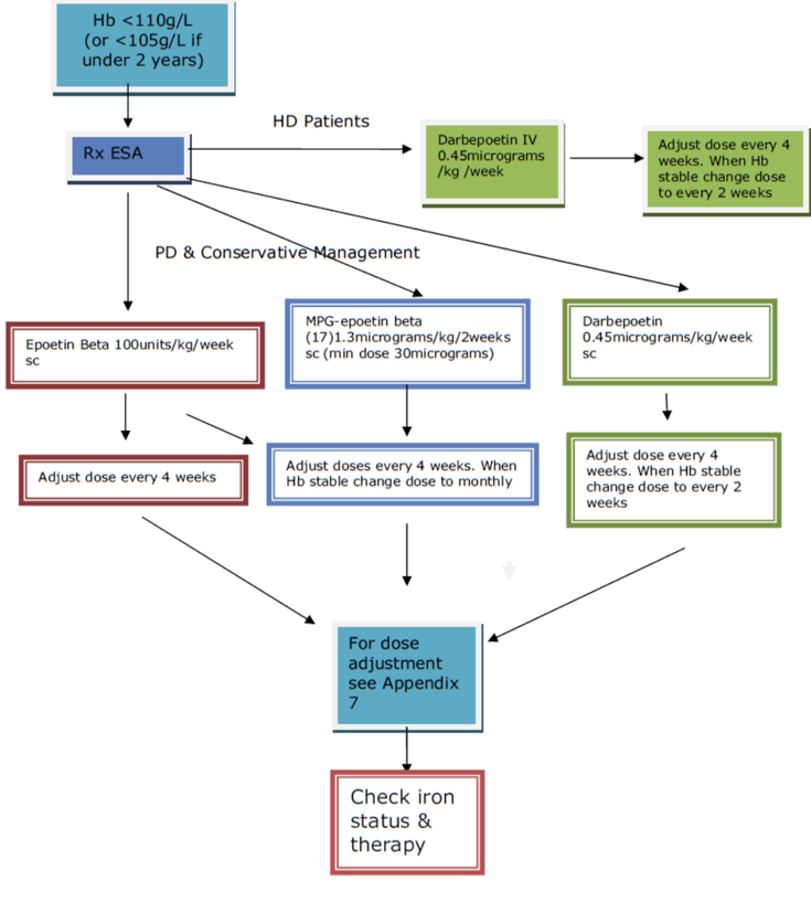
Epoetin beta (NeoRecormon®)
Epoetin beta is first choice ESA in younger children under 12kg or less than 12 months of age attending the renal unit who are on peritoneal dialysis (PD) or receiving conservative management. It is normally given by SC injection (can be given by IV injection but is less effective if given in this manner). For starting dose see Appendix 5.
Darbepoetin alfa (Aranesp®)
Darbepoetin is a hyperglycosylated derivative of EPO with a longer half-life. It is the first choice for children commencing HD. It is given IV during HD initially once a week then changed to every 2 weeks once established on a stable dose. For starting dose see Appendix 5. Darbepoetin can also be given by SC injection to children attending the renal unit who are on PD or receiving conservative management. However, pain at the site of injection is more common than in children receiving epoetin beta. For this reason, it is a third choice here (behind epoetin beta and Mircera [see below]). However, it has the advantage that it can be given less frequently than epoetin beta.
Methoxy polyethylene glycol-epoetin beta (Mircera®)
Methoxy polyethylene glycol (MPG)-epoetin beta is a newer long-acting ESA. There is very little dosing and safety information available for its use in paediatrics. It is administered SC and has the advantage of being able to be administered every month. It is the second line choice for children on PD or receiving conservative management. For dose information see Appendix 5.
Conversion doses for ESA therapy
There are circumstances when children on one form of ESA therapy will require a change to another. Conversion doses can be calculated using the information in Appendix 6: Table 3. Doses may need to be rounded up or down due to the strengths available and frequency changed to weekly for epoetin beta, every 2 weeks for darbepoetin, and monthly for MPG-epoetin.
Adjusting ESA therapy
After commencing ESA therapy, the frequency at which the Hb level is rechecked will be determined by which ESA agent is used. In general, Hb should be monitored:
- every 2–4 weeks in the induction phase of ESA therapy
- every 1–3 months in the maintenance phase of ESA therapy
- more actively after any ESA dose adjustment
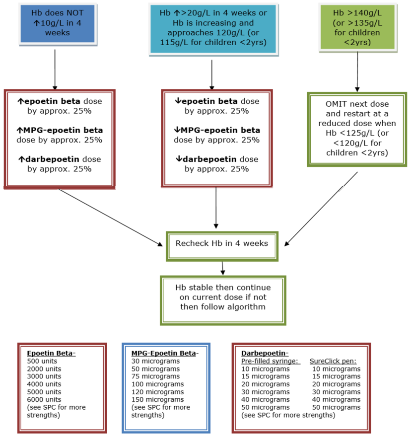
ESA therapy dose should be adjusted as needed to maintain the Hb level within the aspirational target range (see Appendix 7 for dose adjustment algorithms). To keep the Hb level within the aspirational range, action should be taken when Hb levels are within 5 g/L of the range’s limits (usually < 105 g/L or > 115 g/L for children over 2 years), or if the rate of change of Hb suggests an established trend (for example, > 10 g/L/month).
Consider accepting lower Hb levels if:
- High doses of ESAs are required to achieve the aspirational range
> 175 IU/kg/week equivalent Epoetin for HD population;
> 125 IU/kg/week equivalent Epoetin for PD population;
> 100 IU/kg/week equivalent Epoetin for non-dialysis population; or
- The aspirational range is not achieved despite escalating ESA doses.
Consider accepting Hb levels above the agreed aspirational range when:
- These develop with iron therapy alone, or
- These develop with low doses of ESAs, or
- It is thought that the person might benefit (for example, children who are athletic and very active), or
- The absolute risk of cerebrovascular disease is thought to be low.
An unexpected change in Hb level should be investigated to enable intervention and optimise iron status. Causes of a change in Hb level include intercurrent illness, bleeding, and the addition of new medications (for example immunosuppressant agents).
The use of ACEI or ARBs is not precluded, but increased ESA therapy may be required if they are used.
Detecting and managing ESA resistance
Non-adherence to ESA (and/or iron) therapy must first be excluded in the patient who appears not to respond to ESA therapy. Where non-adherence is suspected, further action could include checking whether the ESA is being prescribed by the GP and whether the medication is being collected from the community pharmacy. Where non-adherence is suspected, or if children find the injections painful such that parents may not be successfully administering the full dose, the ESA may need to be administered at the hospital clinic, by the GP practice nurse, or by the community children’s nursing team.
Having excluded non-adherence, the following should be excluded:
- Intercurrent illness (e.g., parvovirus infection)
- Chronic blood loss
Consider GI investigations
- Haemolysis (check blood film for fragments, LDH, and haptoglobin)
- Aluminium toxicity
This is unlikely, due to rare use of aluminium-containing phosphate binders
- Nutritional factors (e.g. B12, folate and copper deficiency)
- Medications (mentioned in Section on ESAs)
- Poorly-controlled secondary hyperparathyroidism
Patients should be considered resistant to ESAs when:
- The aspirational Hb range is not achieved despite treatment with:
- ≥ 300 IU/kg/week subcutaneous epoetin beta
- ≥ 450 IU/kg/week intravenous epoetin beta
- >1.5 micrograms/kg/week darbepoetin alfa
- > 4 micrograms /kg/every 2 weeks MPG-epoetin (there is no max dose stated in the SPC this dose is calculated on the equivalent dose of epoetin beta)
- Continued high doses of ESAs are needed to maintain Hb within the aspirational Hb range
Consider referring children with ESA resistance to the haematology service particularly if an underlying haematological disorder is suspected.
Review the frequency of needing red cell transfusions and consider a trial period of stopping ESA in patients who have ESA resistance (typically on HD and on high-dose ESA) if:
- All reversible causes of ESA resistance have been taken into account and excluded
- The child’s condition is otherwise stable
- The child is receiving adequate dialysis
Review the frequency of needing red cell transfusions between 1-3 months after stopping ESA therapy. If this has increased, then consider restarting an ESA.
Rarely, patients may become ESA resistant due to the formation of anti-erythropoietin antibodies. This is known as pure red cell aplasia (PRCA) and is indicated by:
- low reticulocyte count
- anaemia
- anti-erythropoietin antibodies
PRCA should be confirmed by the presence of anti-erythropoietin antibodies in the serum together with a lack of pro-erythroid progenitor cells in bone marrow.